Warning:
JavaScript is turned OFF. None of the links on this page will work until it is reactivated.
If you need help turning JavaScript On, click here.
The Concept Map you are trying to access has information related to:
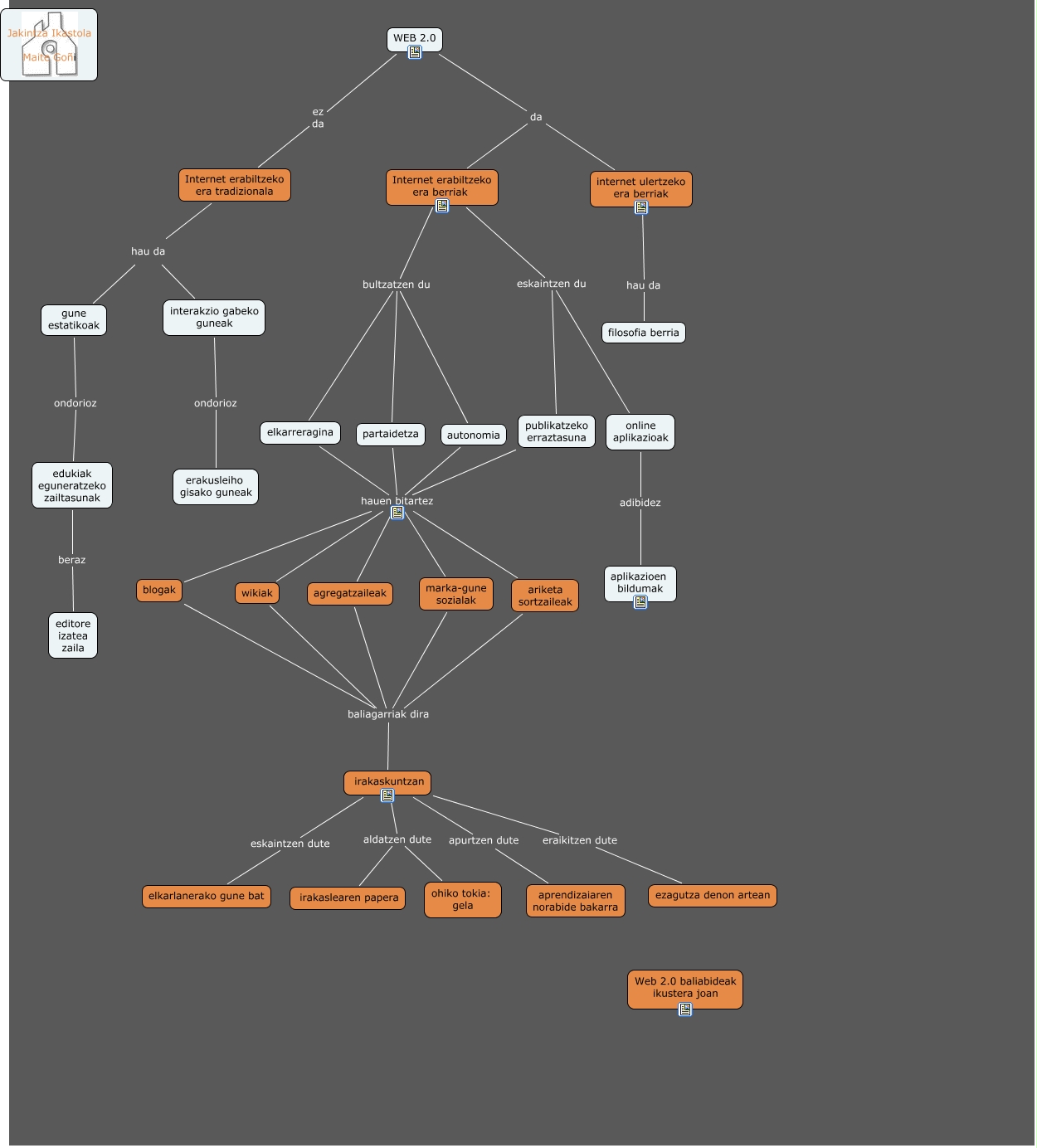
web2.0, online aplikazioak adibidez aplikazioen bildumak, Internet erabiltzeko era berriak bultzatzen du partaidetza, WEB 2.0 da internet ulertzeko era berriak, marka-gune sozialak baliagarriak dira irakaskuntzan, autonomia hauen bitartez agregatzaileak, ariketa sortzaileak baliagarriak dira irakaskuntzan, irakaskuntzan aldatzen dute irakaslearen papera, WEB 2.0 da Internet erabiltzeko era berriak, elkarreragina hauen bitartez agregatzaileak, partaidetza hauen bitartez agregatzaileak