Warning:
JavaScript is turned OFF. None of the links on this page will work until it is reactivated.
If you need help turning JavaScript On, click here.
The Concept Map you are trying to access has information related to:
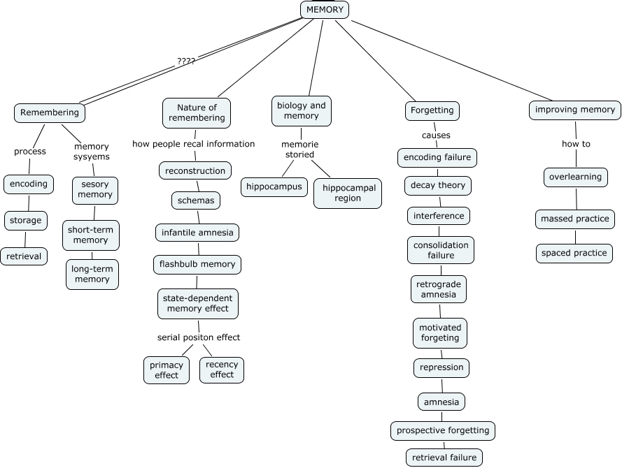
Chapter 6 (Felicia Qualls), retrograde amnesia ???? motivated forgeting, ???? ???? Remembering, encoding failure ???? decay theory, biology and memory memorie storied hippocampus, Remembering memory sysyems sesory memory, MEMORY ???? Nature of remembering, amnesia ???? prospective forgetting, schemas ???? infantile amnesia, state-dependent memory effect serial positon effect primacy effect, MEMORY ???? biology and memory