Warning:
JavaScript is turned OFF. None of the links on this page will work until it is reactivated.
If you need help turning JavaScript On, click here.
The Concept Map you are trying to access has information related to:
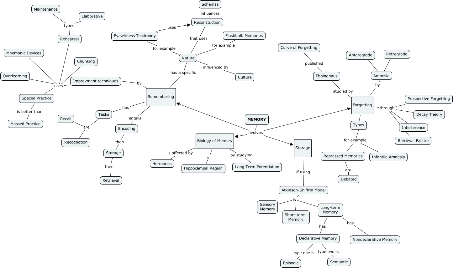
Chapter 6 Brittany Coyner, Tasks are Recognotion, MEMORY involves Biology of Memory, Long-term Memory has Nondeclarative Memory, Repressed Memories are Debated, Types for example Infantile Amnesia, Spaced Practice is better than Massed Practice, Forgetting b Types, MEMORY involves Remembering, MEMORY involves Forgetting, Prospective Forgetting through Retrieval Failure