Warning:
JavaScript is turned OFF. None of the links on this page will work until it is reactivated.
If you need help turning JavaScript On, click here.
The Concept Map you are trying to access has information related to:
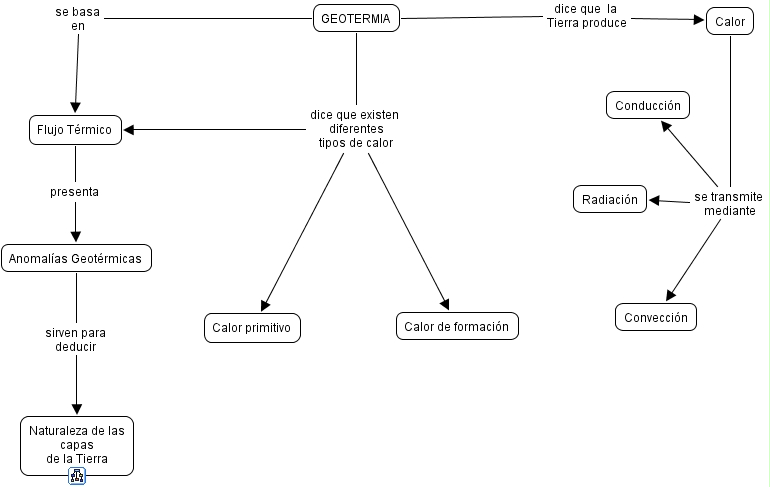
Métodos Geotérmicos, Anomalías Geotérmicas sirven para deducir Naturaleza de las capas de la Tierra, GEOTERMIA dice que existen diferentes tipos de calor Calor de formación, GEOTERMIA dice que existen diferentes tipos de calor Flujo Térmico, GEOTERMIA dice que la Tierra produce Calor, GEOTERMIA dice que existen diferentes tipos de calor Calor primitivo, Flujo Térmico presenta Anomalías Geotérmicas, Calor se transmite mediante Conducción, GEOTERMIA se basa en Flujo Térmico, Calor se transmite mediante Convección, Calor se transmite mediante Radiación