Warning:
JavaScript is turned OFF. None of the links on this page will work until it is reactivated.
If you need help turning JavaScript On, click here.
The Concept Map you are trying to access has information related to:
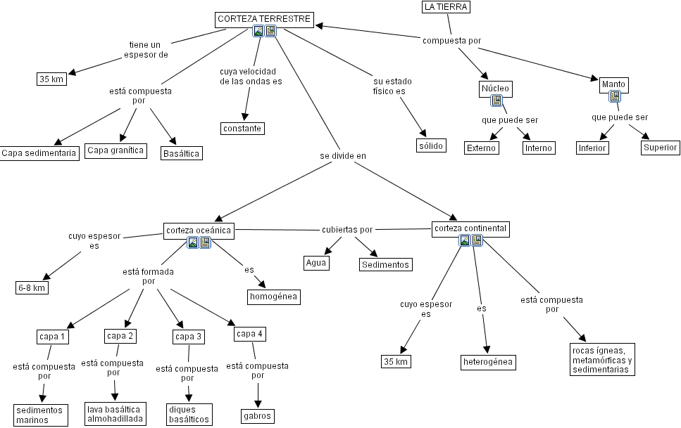
LA TIERRA compuesta por Manto, LA TIERRA compuesta por CORTEZA TERRESTRE, LA TIERRA compuesta por N�cleo, corteza oce�nica est� formada por capa 1, corteza oce�nica est� formada por capa 2, corteza oce�nica est� formada por capa 4, corteza oce�nica est� formada por capa 3, corteza continental es heterog�nea, N�cleo que puede ser Externo, N�cleo que puede ser Interno, CORTEZA TERRESTRE su estado f�sico es s�lido, CORTEZA TERRESTRE cuya velocidad de las ondas es constante, CORTEZA TERRESTRE se divide en corteza oce�nica, CORTEZA TERRESTRE se divide en corteza continental, corteza continental est� compuesta por rocas �gneas, metam�rficas y sedimentarias, corteza oce�nica es homog�nea, capa 4 est� compuesta por gabros, CORTEZA TERRESTRE est� compuesta por Capa sedimentaria, CORTEZA TERRESTRE est� compuesta por Bas�ltica, CORTEZA TERRESTRE est� compuesta por Capa gran�tica, Manto que puede ser Superior, Manto que puede ser Inferior, capa 3 est� compuesta por diques bas�lticos, corteza continental cubiertas por Agua, corteza continental cubiertas por Sedimentos, capa 2 est� compuesta por lava bas�ltica almohadillada, corteza continental cuyo espesor es 35 km, corteza oce�nica cuyo espesor es 6-8 km, capa 1 est� compuesta por sedimentos marinos, CORTEZA TERRESTRE tiene un espesor de 35 km, corteza oce�nica cubiertas por Agua, corteza oce�nica cubiertas por Sedimentos