Warning:
JavaScript is turned OFF. None of the links on this page will work until it is reactivated.
If you need help turning JavaScript On, click here.
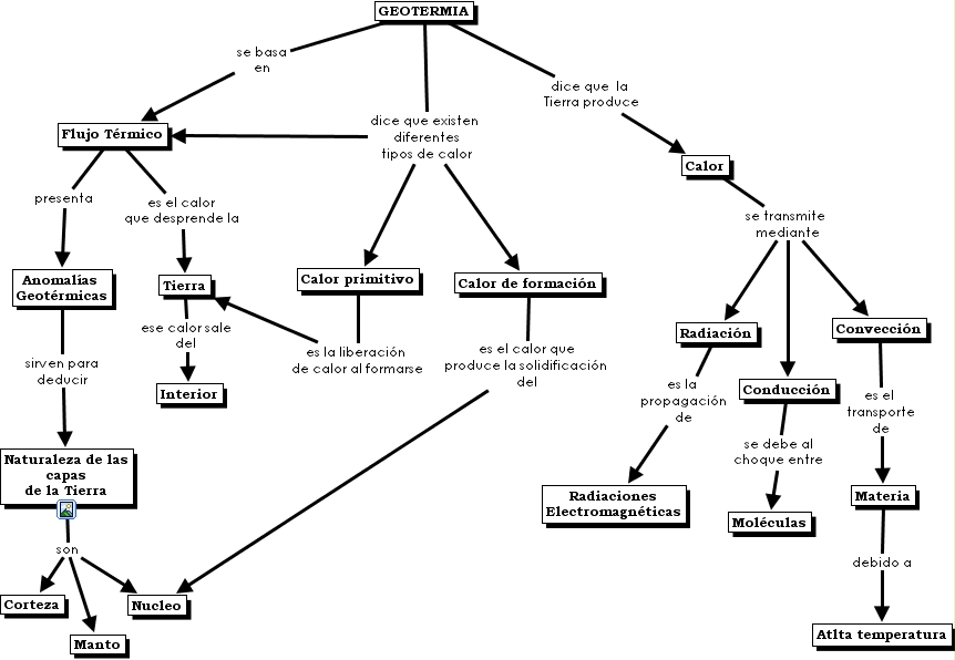
The Concept Map you are trying to access has information related to:
GEOTERMIA dice que existen diferentes tipos de calor Calor de formaci�n, GEOTERMIA dice que existen diferentes tipos de calor Calor primitivo, GEOTERMIA dice que existen diferentes tipos de calor Flujo T�rmico, Calor se transmite mediante Convecci�n, Calor se transmite mediante Radiaci�n, Calor se transmite mediante Conducci�n, Radiaci�n es la propagaci�n de Radiaciones Electromagn�ticas, Calor de formaci�n es el calor que produce la solidificaci�n del Nucleo, Convecci�n es el transporte de Materia, Tierra ese calor sale del Interior, Flujo T�rmico presenta Anomal�as Geot�rmicas, Flujo T�rmico es el calor que desprende la Tierra, Calor primitivo es la liberaci�n de calor al formarse Tierra, Conducci�n se debe al choque entre Mol�culas, Materia debido a Atlta temperatura, GEOTERMIA dice que la Tierra produce Calor, Anomal�as Geot�rmicas sirven para deducir Naturaleza de las capas de la Tierra, Naturaleza de las capas de la Tierra son Manto, Naturaleza de las capas de la Tierra son Corteza, Naturaleza de las capas de la Tierra son Nucleo, GEOTERMIA se basa en Flujo T�rmico