Warning:
JavaScript is turned OFF. None of the links on this page will work until it is reactivated.
If you need help turning JavaScript On, click here.
The Concept Map you are trying to access has information related to:
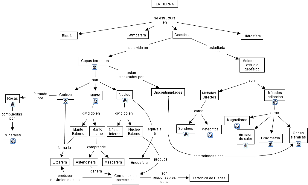
TIERRA, Geosfera estudiada por Metodos de estudio geofísico, Corteza forma la Litosfera, Manto Externo forma la Litosfera, Nucleo equivale a Endosfera, Métodos Indirectos como Ondas sismicas, Corteza formada por Rocas, Geosfera se divide en Capas terrestres, Rocas compuestas por Minerales, Nucleo dividido en Núcleo Externo, Discontinuidades determinadas por Ondas sismicas