Warning:
JavaScript is turned OFF. None of the links on this page will work until it is reactivated.
If you need help turning JavaScript On, click here.
The Concept Map you are trying to access has information related to:
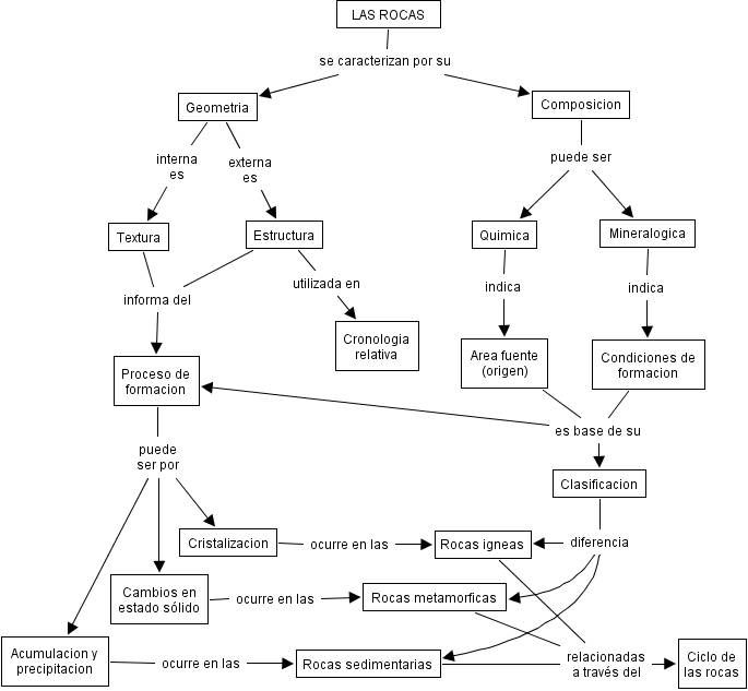
Rocas, Clasificacion diferencia Rocas sedimentarias, Quimica indica Area fuente (origen), Proceso de formacion puede ser por Cristalizacion, Geometria externa es Estructura, Estructura informa del Proceso de formacion, LAS ROCAS se caracterizan por su Geometria, Clasificacion diferencia Rocas metamorficas, Composicion puede ser Quimica, Composicion puede ser Mineralogica, Area fuente (origen) es base de su Proceso de formacion