Warning:
JavaScript is turned OFF. None of the links on this page will work until it is reactivated.
If you need help turning JavaScript On, click here.
The Concept Map you are trying to access has information related to:
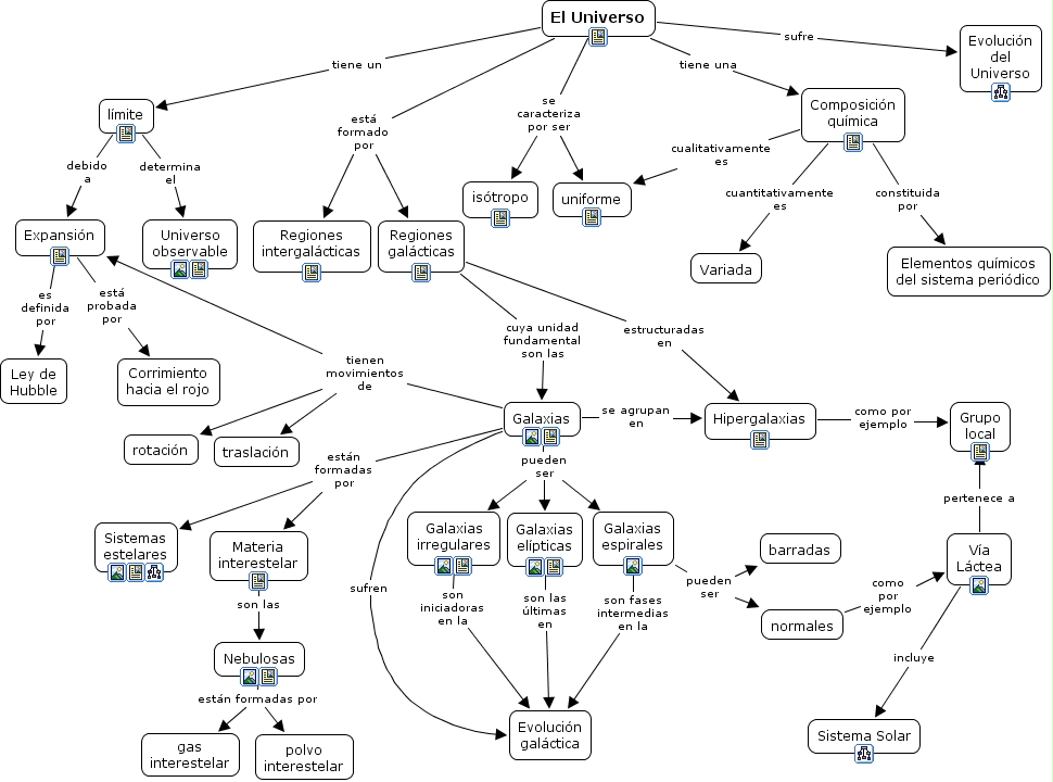
UNIVERSO, Nebulosas están formadas por polvo interestelar, límite determina el Universo observable, Galaxias espirales pueden ser normales, El Universo tiene una Composición química, Galaxias pueden ser Galaxias irregulares, El Universo está formado por Regiones intergalácticas, El Universo sufre Evolución del Universo, Galaxias están formadas por Sistemas estelares, Composición química cuantitativamente es Variada, Galaxias están formadas por Materia interestelar