Warning:
JavaScript is turned OFF. None of the links on this page will work until it is reactivated.
If you need help turning JavaScript On, click here.
The Concept Map you are trying to access has information related to:
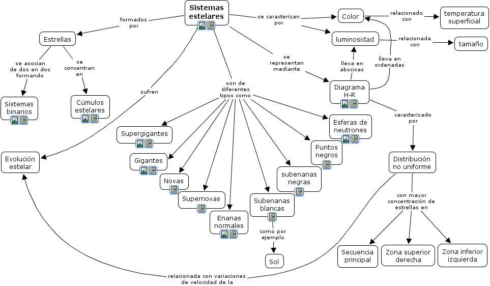
Sistemas estelares, Sistemas estelares son de diferentes tipos como Subenanas blancas, Estrellas se concentran en Cúmulos estelares, Distribución no uniforme relacionada con variaciones de velocidad de la Evolución estelar, Diagrama H-R lleva en ordenadas Color, Diagrama H-R caracterizado por Distribución no uniforme, Sistemas estelares se caracterizan por luminosidad, Distribución no uniforme con mayor concentración de estrellas en Zona inferior izquierda, Sistemas estelares son de diferentes tipos como Supernovas, Sistemas estelares sufren Evolución estelar, Distribución no uniforme con mayor concentración de estrellas en Zona superior derecha