Warning:
JavaScript is turned OFF. None of the links on this page will work until it is reactivated.
If you need help turning JavaScript On, click here.
The Concept Map you are trying to access has information related to:
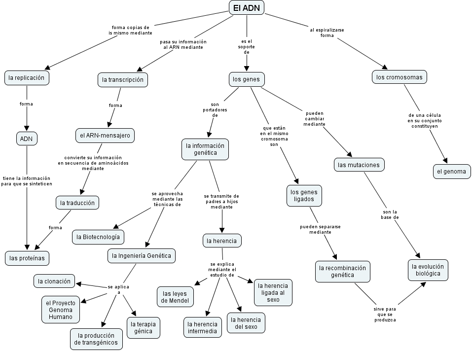
GENETICA, la replicación forma ADN, la Ingeniería Genética se aplica a el Proyecto Genoma Humano, El ADN pasa su información al ARN mediante la transcripción, la recombinación genética sirve para que se produzca la evolución biológica, la herencia se explica mediante el estudio de la herencia del sexo, la Ingeniería Genética se aplica a la producción de transgénicos, la información genética se aprovecha mediante las técnicas de la Biotecnología, la información genética se aprovecha mediante las técnicas de la Ingeniería Genética, los genes ligados pueden separarse mediante la recombinación genética, las mutaciones son la base de la evolución biológica