Warning:
JavaScript is turned OFF. None of the links on this page will work until it is reactivated.
If you need help turning JavaScript On, click here.
The Concept Map you are trying to access has information related to:
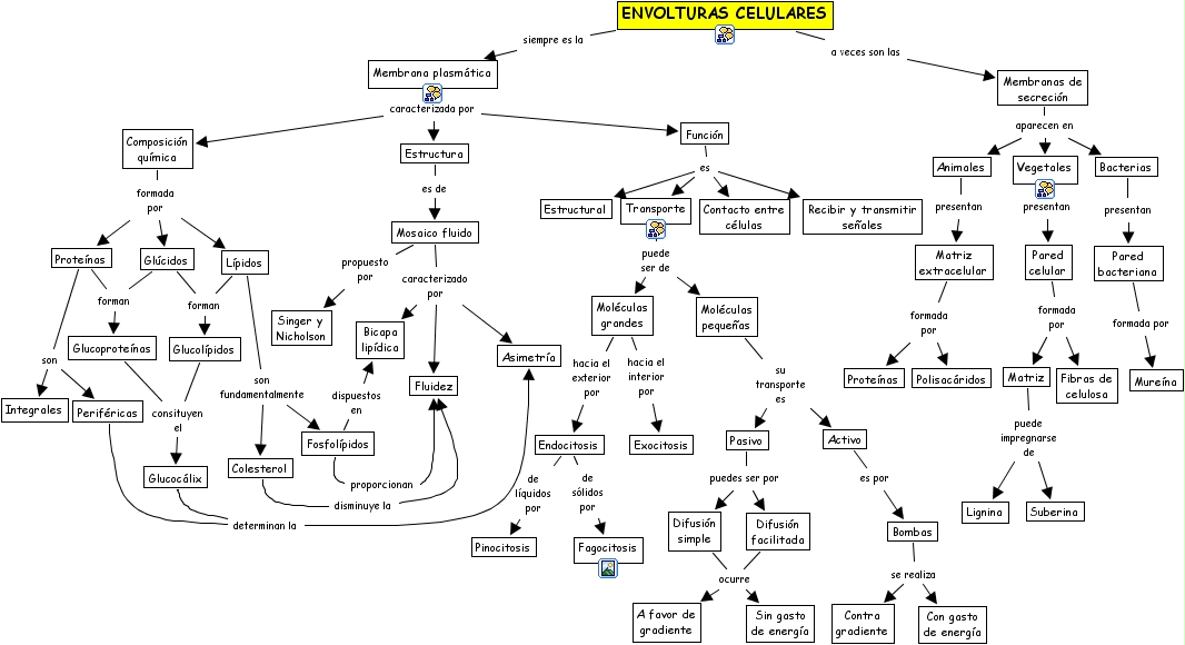
envolturas, ENVOLTURAS CELULARES siempre es la Membrana plasmática, Estructura es de Mosaico fluido, Lípidos forman Glucolípidos, Matriz puede impregnarse de Lignina, Glucocálix determinan la Asimetría, Mosaico fluido caracterizado por Fluidez, Composición química formada por Glúcidos, Fosfolípidos proporcionan Fluidez, Mosaico fluido caracterizado por Asimetría, Transporte puede ser de Moléculas grandes