Warning:
JavaScript is turned OFF. None of the links on this page will work until it is reactivated.
If you need help turning JavaScript On, click here.
The Concept Map you are trying to access has information related to:
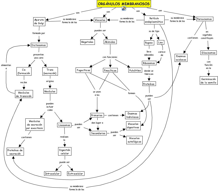
orgánulos membranosos, Proteínas pueden ser Proteínas de secreción, Retículo endoplasmático su membrana forma la de las Vacuolas, Lisosomas realizan la Digestión celular, Dictiosomas presentan una cara Cis (formación, Fagocíticas forman Vacuolas digestivas, Secundarios pueden ser Vacuolas autofágicas, Glioxisomas con función en la Germinación de la semilla, ORGÁNULOS MEMBRANOSOS son Vacuolas, Animales con funciones Pinocíticas, Fagocíticas se unen a los Primarios