Warning:
JavaScript is turned OFF. None of the links on this page will work until it is reactivated.
If you need help turning JavaScript On, click here.
The Concept Map you are trying to access has information related to:
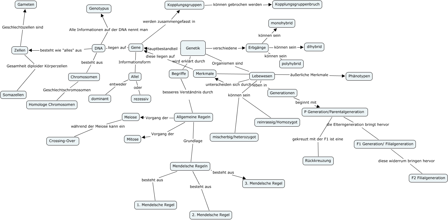
Timo anfang1, Gene Informationsform Allel, Merkmale äußerliche Merkmale Phänotypen, DNA besteht aus Chromosomen, Lebewesen leben in Generationen, Generationen beginnt mit P Generation/Parentalgeneration, Mendelsche Regeln besteht aus 1. Mendelsche Regel, Genetik verschiedene Erbgänge, Allgemeine Regeln Grundlage Mendelsche Regeln, Gene werden zusammengefasst in Kopplungsgruppen, Lebewesen können sein mischerbig/heterozygot