Warning:
JavaScript is turned OFF. None of the links on this page will work until it is reactivated.
If you need help turning JavaScript On, click here.
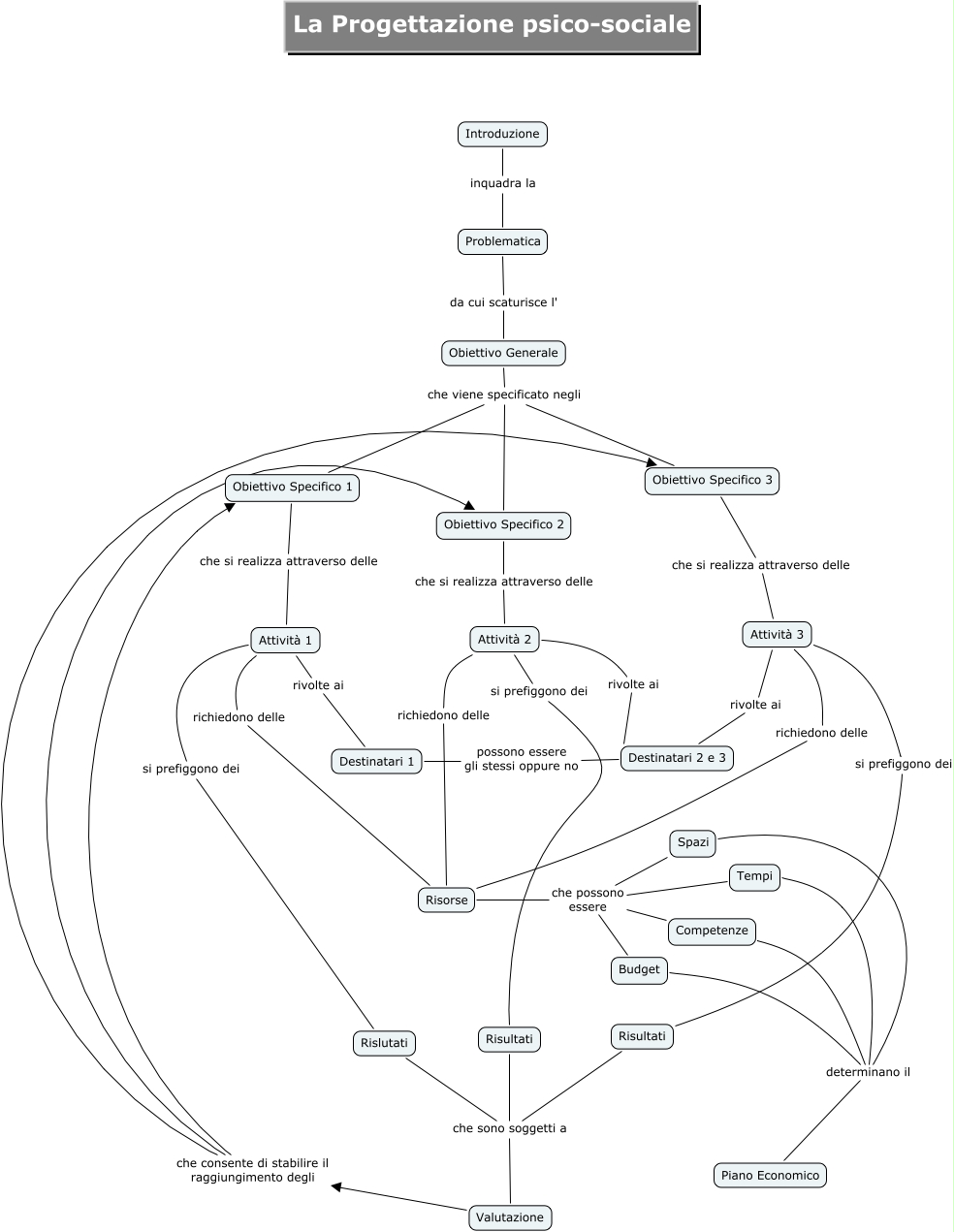
The Concept Map you are trying to access has information related to:
La progettazione psico-sociale, Piano Economico determinano il Spazi, Attività 2 si prefiggono dei Risultati, Valutazione che consente di stabilire il raggiungimento degli Obiettivo Specifico 1, Piano Economico determinano il Budget, Valutazione che consente di stabilire il raggiungimento degli Obiettivo Specifico 2, Obiettivo Generale che viene specificato negli Obiettivo Specifico 2, Piano Economico determinano il Tempi, Attività 3 rivolte ai Destinatari 2 e 3, Risorse che possono essere Budget, Obiettivo Generale che viene specificato negli Obiettivo Specifico 1