Warning:
JavaScript is turned OFF. None of the links on this page will work until it is reactivated.
If you need help turning JavaScript On, click here.
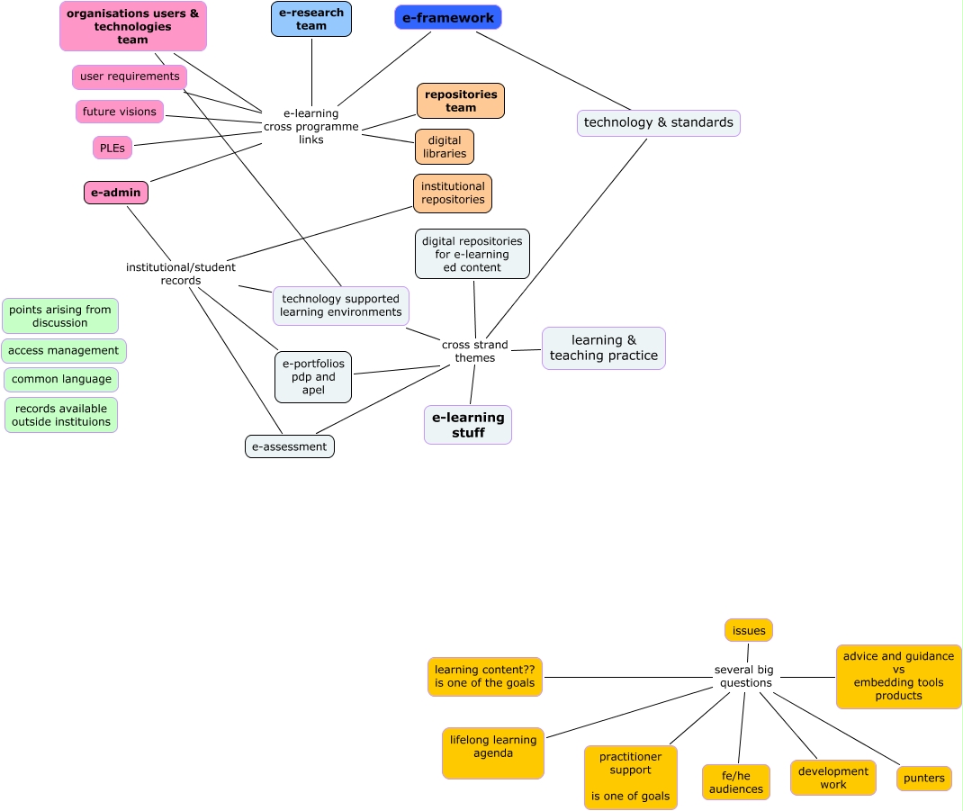
The Concept Map you are trying to access has information related to:
elearning x programme links, e-learning stuff cross strand themes digital repositories for e-learning ed content, issues several big questions development work, lifelong learning agenda several big questions advice and guidance vs embedding tools products, e-portfolios pdp and apel cross strand themes technology & standards, e-assessment cross strand themes technology & standards, learning content?? is one of the goals several big questions punters, learning content?? is one of the goals several big questions fe/he audiences, e-learning stuff cross strand themes technology & standards, learning content?? is one of the goals several big questions advice and guidance vs embedding tools products, technology & standards ???? e-framework