Warning:
JavaScript is turned OFF. None of the links on this page will work until it is reactivated.
If you need help turning JavaScript On, click here.
The Concept Map you are trying to access has information related to:
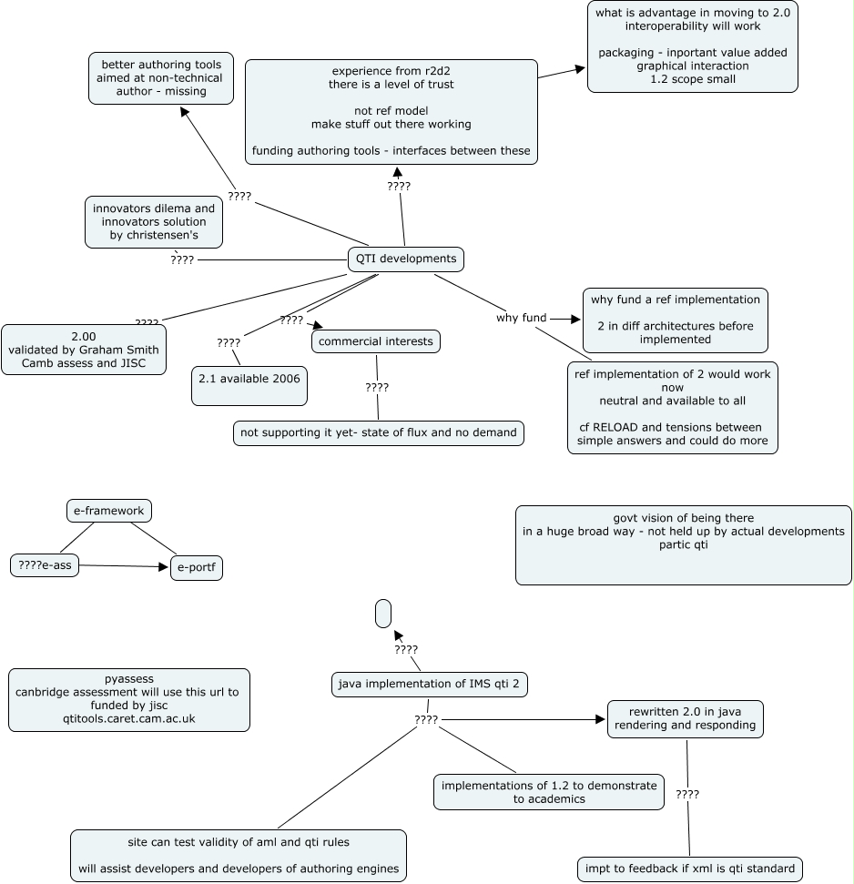
notes from presentations, java implementation of IMS qti 2 ???? implementations of 1.2 to demonstrate to academics, QTI developments ???? 2.1 available 2006, QTI developments ???? experience from r2d2 there is a level of trust not ref model make stuff out there working funding authoring tools - interfaces between these, commercial interests ???? not supporting it yet- state of flux and no demand, java implementation of IMS qti 2 ???? site can test validity of aml and qti rules will assist developers and developers of authoring engines, experience from r2d2 there is a level of trust not ref model make stuff out there working funding authoring tools - interfaces between these ???? what is advantage in moving to 2.0 interoperability will work packaging - inportant value added graphical interaction 1.2 scope small, java implementation of IMS qti 2 ???? , ????e-ass ???? e-portf, QTI developments ???? better authoring tools aimed at non-technical author - missing, e-framework ???? e-portf