Warning:
JavaScript is turned OFF. None of the links on this page will work until it is reactivated.
If you need help turning JavaScript On, click here.
The Concept Map you are trying to access has information related to:
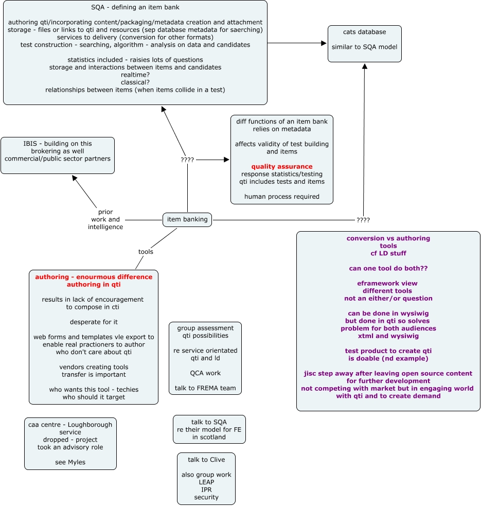
item banking, item banking ???? cats database similar to SQA model, item banking prior work and intelligence IBIS - building on this brokering as well commercial/public sector partners, SQA - defining an item bank authoring qti/incorporating content/packaging/metadata creation and attachment storage - files or links to qti and resources (sep database metadata for saerching) services to delivery (conversion for other formats) test construction - searching, algorithm - analysis on data and candidates statistics included - raisies lots of questions storage and interactions between items and candidates realtime? classical? relationships between items (when items collide in a test) ???? cats database similar to SQA model, item banking ???? diff functions of an item bank relies on metadata affects validity of test building and items quality assurance response statistics/testing qti includes tests and items human process required, item banking ???? SQA - defining an item bank authoring qti/incorporating content/packaging/metadata creation and attachment storage - files or links to qti and resources (sep database metadata for saerching) services to delivery (conversion for other formats) test construction - searching, algorithm - analysis on data and candidates statistics included - raisies lots of questions storage and interactions between items and candidates realtime? classical? relationships between items (when items collide in a test), item banking tools authoring - enourmous difference authoring in qti results in lack of encouragement to compose in cti desperate for it web forms and templates vle export to enable real practioners to author who don't care about qti vendors creating tools transfer is important who wants this tool - techies who should it target