Warning:
JavaScript is turned OFF. None of the links on this page will work until it is reactivated.
If you need help turning JavaScript On, click here.
The Concept Map you are trying to access has information related to:
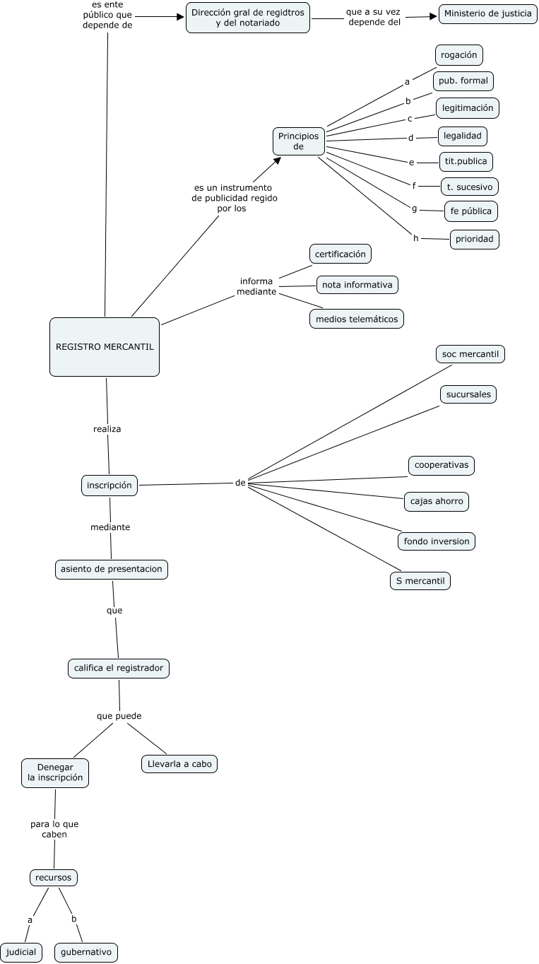
registro mercantil2, inscripción de cajas ahorro, REGISTRO MERCANTIL es ente público que depende de Dirección gral de regidtros y del notariado, recursos a judicial, Principios de d legalidad, inscripción de cooperativas, Principios de b pub. formal, inscripción mediante asiento de presentacion, Principios de h prioridad, REGISTRO MERCANTIL informa mediante medios telemáticos, Denegar la inscripción para lo que caben recursos