Warning:
JavaScript is turned OFF. None of the links on this page will work until it is reactivated.
If you need help turning JavaScript On, click here.
The Concept Map you are trying to access has information related to:
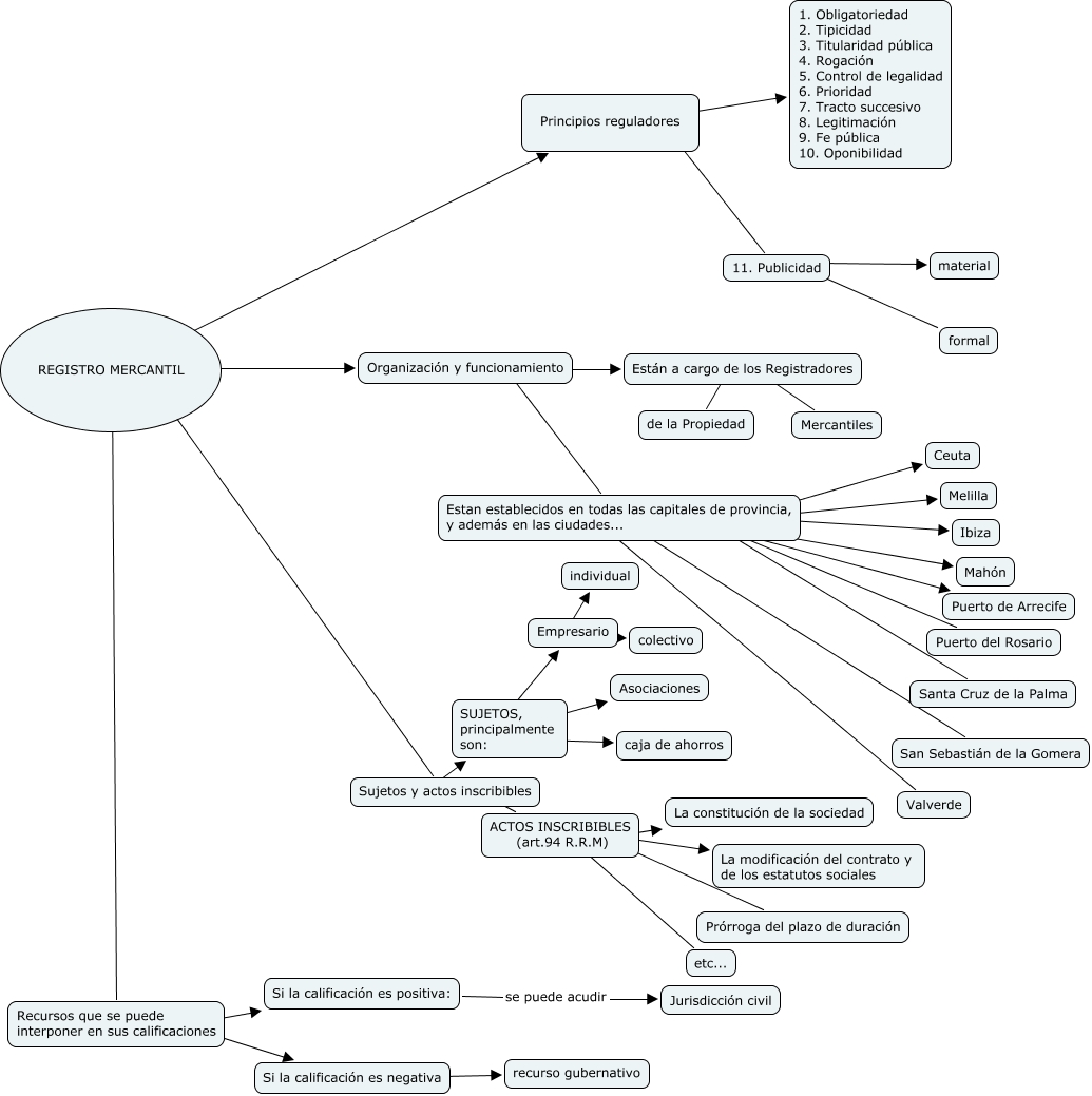
J.G.BALDAN-REGISTRO MERCANTIL, SUJETOS, principalmente son: ???? caja de ahorros, Estan establecidos en todas las capitales de provincia, y además en las ciudades... ???? Puerto del Rosario, ACTOS INSCRIBIBLES (art.94 R.R.M) ???? etc..., Estan establecidos en todas las capitales de provincia, y además en las ciudades... ???? Ceuta, ACTOS INSCRIBIBLES (art.94 R.R.M) ???? La modificación del contrato y de los estatutos sociales, Principios reguladores ???? 1. Obligatoriedad 2. Tipicidad 3. Titularidad pública 4. Rogación 5. Control de legalidad 6. Prioridad 7. Tracto succesivo 8. Legitimación 9. Fe pública 10. Oponibilidad, Organización y funcionamiento ???? Están a cargo de los Registradores, Si la calificación es negativa ???? recurso gubernativo, Están a cargo de los Registradores ???? de la Propiedad, Recursos que se puede interponer en sus calificaciones ???? Si la calificación es negativa