Warning:
JavaScript is turned OFF. None of the links on this page will work until it is reactivated.
If you need help turning JavaScript On, click here.
The Concept Map you are trying to access has information related to:
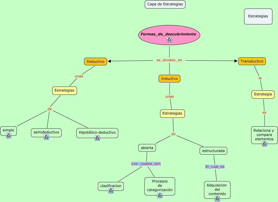
EStrategias, abierta Los _cuales_son Procesos de categorización, Estrategias de simple, Estrategias de Hipotético-deductivo, Estrategias de semideductivo, abierta Los _cuales_son clasificacion, estructurada El_cual_es Adquisicion del contenido, Formas_de_descubrimiento se_dividen_en Transductivo, Estrategia es Relaciona y compara elementos, Estrategias de estructurada, Formas_de_descubrimiento se_dividen_en Inductivo