Warning:
JavaScript is turned OFF. None of the links on this page will work until it is reactivated.
If you need help turning JavaScript On, click here.
The Concept Map you are trying to access has information related to:
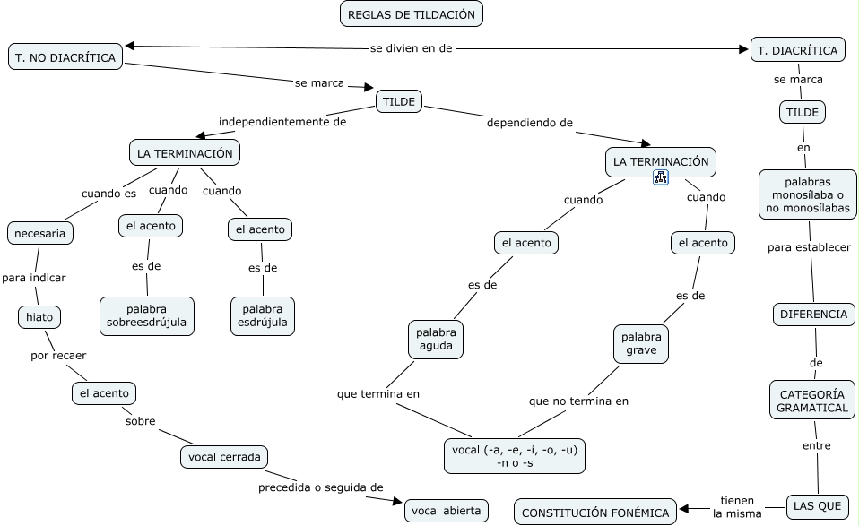
REGLAS TILD, LAS QUE tienen la misma CONSTITUCIÓN FONÉMICA, DIFERENCIA de CATEGORÍA GRAMATICAL, TILDE independientemente de LA TERMINACIÓN, hiato por recaer el acento, REGLAS DE TILDACIÓN se divien en de T. DIACRÍTICA, LA TERMINACIÓN cuando el acento, LA TERMINACIÓN cuando el acento, T. NO DIACRÍTICA se marca TILDE, CATEGORÍA GRAMATICAL entre LAS QUE, REGLAS DE TILDACIÓN se divien en de T. NO DIACRÍTICA