Warning:
JavaScript is turned OFF. None of the links on this page will work until it is reactivated.
If you need help turning JavaScript On, click here.
The Concept Map you are trying to access has information related to:
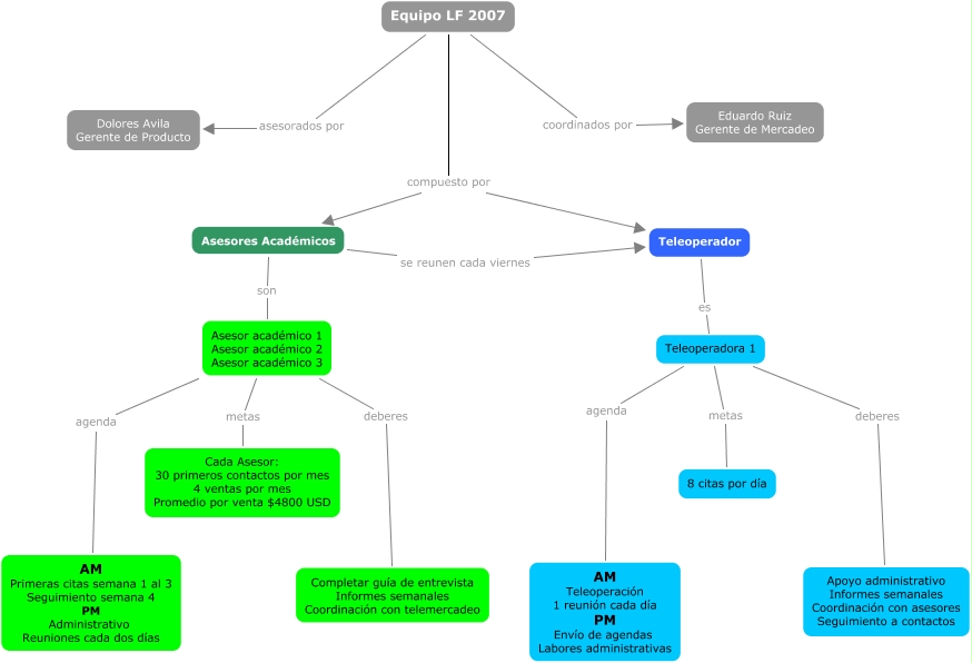
Proceso LF 2007, Asesores Académicos son Asesor académico 1 Asesor académico 2 Asesor académico 3, Teleoperadora 1 agenda AM Teleoperación 1 reunión cada día PM Envío de agendas Labores administrativas, Asesor académico 1 Asesor académico 2 Asesor académico 3 deberes Completar guía de entrevista Informes semanales Coordinación con telemercadeo, Equipo LF 2007 coordinados por Eduardo Ruiz Gerente de Mercadeo, Asesor académico 1 Asesor académico 2 Asesor académico 3 agenda AM Primeras citas semana 1 al 3 Seguimiento semana 4 PM Administrativo Reuniones cada dos días, Teleoperador es Teleoperadora 1, Asesores Académicos se reunen cada viernes Teleoperador, Equipo LF 2007 compuesto por Teleoperador, Equipo LF 2007 compuesto por Asesores Académicos, Teleoperadora 1 deberes Apoyo administrativo Informes semanales Coordinación con asesores Seguimiento a contactos