Warning:
JavaScript is turned OFF. None of the links on this page will work until it is reactivated.
If you need help turning JavaScript On, click here.
The Concept Map you are trying to access has information related to:
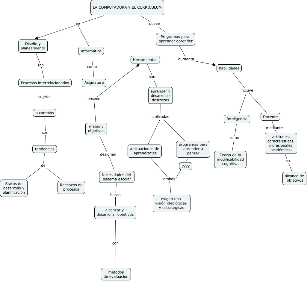
LAS COMPUTADORAS Y EL CURRICULUM-JOSEFA, habilidades incluye Docente, Diseño y planeamiento son Procesos interrelacionados, tendencias de Rechazos de procesos, Procesos interrelacionados sujetos a cambios, LA COMPUTADORA Y EL CURRICULUM posee Programas para aprender aprender, Inteligencia como Teoria de la modificabilidad cognitiva, alcanzar y desarrollar objetivos con métodos de evaluación, Asignatura poseen Herramientas, a situaciones de aprendizajes ambas exigen una visión ideológicas y estratégicas, tendencias de Status de desarrollo y planificación