Warning:
JavaScript is turned OFF. None of the links on this page will work until it is reactivated.
If you need help turning JavaScript On, click here.
The Concept Map you are trying to access has information related to:
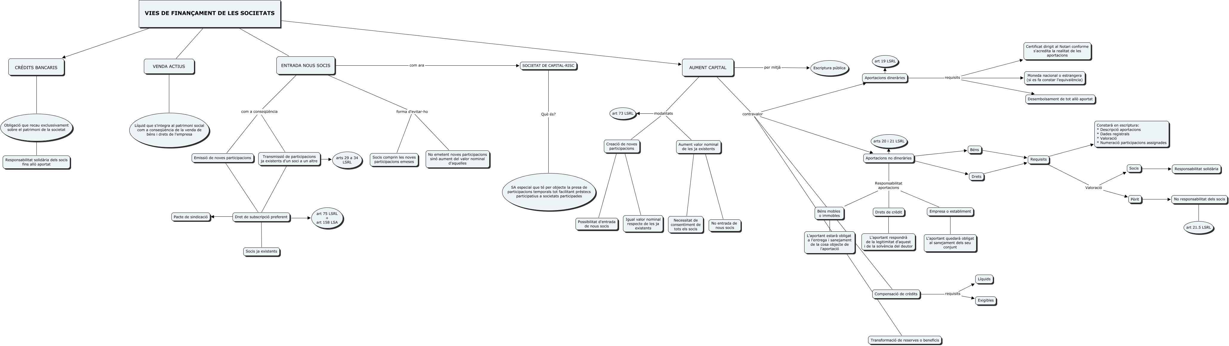
MAPA CONCEPTUAL CAS 2 SOCIETATS, Dret de subscripció preferent ???? Pacte de sindicació, Compensació de crèdits requisits Líquids, Requisits ???? Constarà en escriptura: * Descripció aportacions * Dades registrals * Valoració * Numeració participacions assignades, Transmissió de participacions ja existents d'un soci a un altre ???? arts 29 a 34 LSRL, Aportacions no dineràries Responsabilitat aportacions Drets de crèdit, Dret de subscripció preferent ???? Socis ja existents, Aportacions no dineràries ???? arts 20 i 21 LSRL, AUMENT CAPITAL per mitjà Escriptura pública, Creació de noves participacions ???? Possibilitat d'entrada de nous socis, Compensació de crèdits requisits Exigibles