Warning:
JavaScript is turned OFF. None of the links on this page will work until it is reactivated.
If you need help turning JavaScript On, click here.
The Concept Map you are trying to access has information related to:
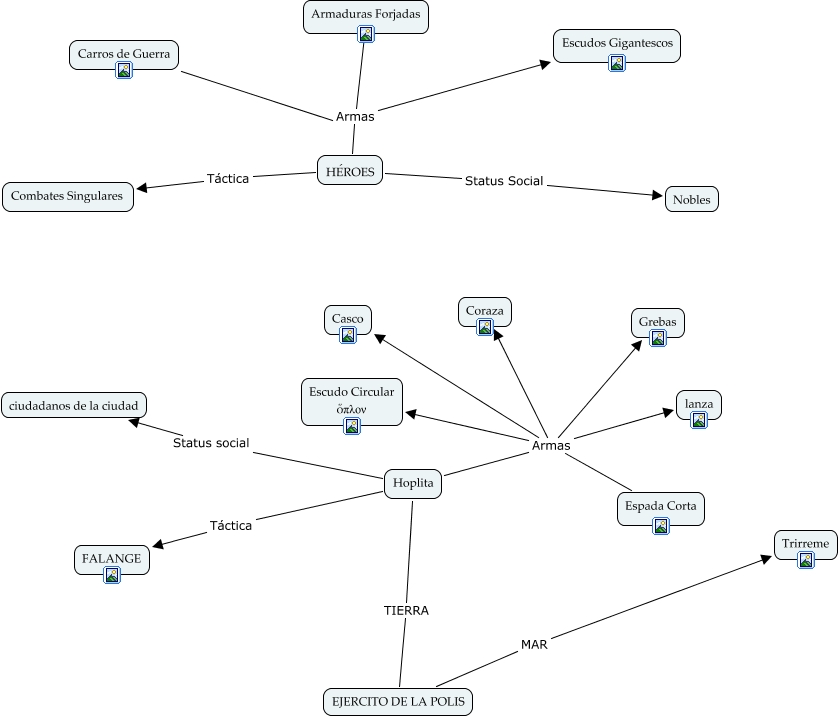
TACTICAS MILITARES GRECIA Y ROMA, HÉROES Armas Escudos Gigantescos, HÉROES Status Social Nobles, HÉROES Táctica Combates Singulares, Hoplita TIERRA EJERCITO DE LA POLIS, Hoplita Armas Espada Corta, Carros de Guerra Armas Escudos Gigantescos, Hoplita Armas Grebas, Hoplita Armas lanza, Hoplita Armas Escudo Circular ὅπλον, Hoplita Status social ciudadanos de la ciudad