Warning:
JavaScript is turned OFF. None of the links on this page will work until it is reactivated.
If you need help turning JavaScript On, click here.
The Concept Map you are trying to access has information related to:
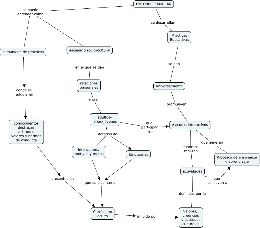
Escenario y curriculum familiar, adultos- niños/jóvenes que participan en espacios interactivos, intenciones, motivos y metas que se plasman en Currículum oculto, actividades definidas por la Valores, creencias y actitudes culturales, Currículum oculto influido por Valores, creencias y actitudes culturales, Prácticas Educativas se dan universalmente, actividades que conllevan a Procesos de enseñanza y aprendizaje, espacios interactivos que generan Procesos de enseñanza y aprendizaje, adultos- niños/jóvenes dotados de intenciones, motivos y metas, ENTORNO FAMILIAR se desarrollan Prácticas Educativas, ENTORNO FAMILIAR se puede entender como escenario socio-cultural