Warning:
JavaScript is turned OFF. None of the links on this page will work until it is reactivated.
If you need help turning JavaScript On, click here.
The Concept Map you are trying to access has information related to:
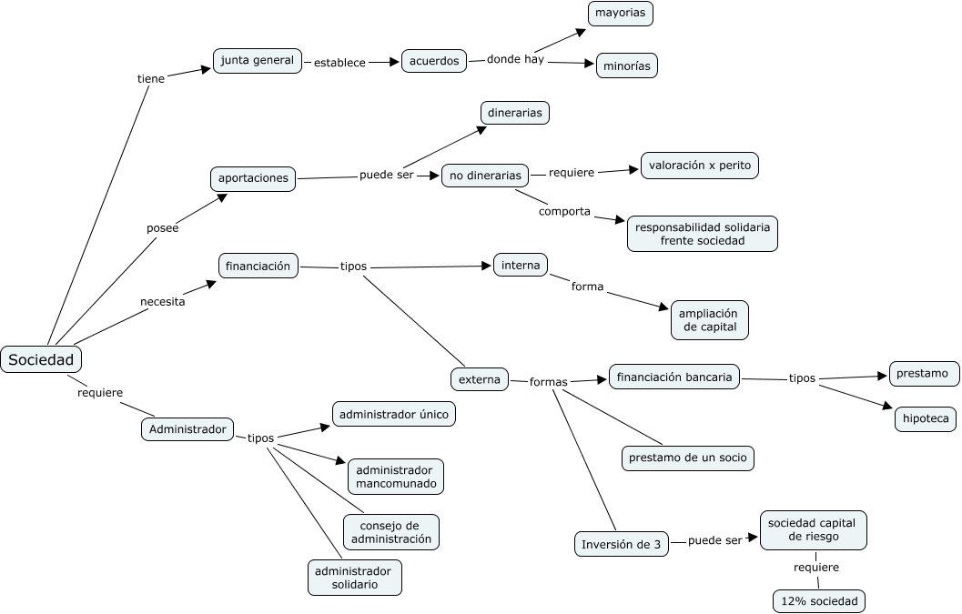
mapasociedad 2, no dinerarias comporta responsabilidad solidaria frente sociedad, Inversión de 3 puede ser sociedad capital de riesgo, junta general establece acuerdos, financiación bancaria tipos prestamo, Administrador tipos consejo de administración, externa formas prestamo de un socio, Sociedad necesita financiación, Sociedad tiene junta general, Administrador tipos administrador solidario, financiación bancaria tipos hipoteca