Warning:
JavaScript is turned OFF. None of the links on this page will work until it is reactivated.
If you need help turning JavaScript On, click here.
The Concept Map you are trying to access has information related to:
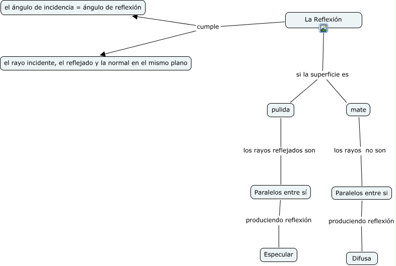
la reflexion propuesta por antonio lorca, La Reflexión cumple el rayo incidente, el reflejado y la normal en el mismo plano, pulida los rayos reflejados son Paralelos entre sí, La Reflexión si la superficie es mate, La Reflexión cumple el ángulo de incidencia = ángulo de reflexión, Paralelos entre si produciendo reflexión Difusa, mate los rayos no son Paralelos entre si, La Reflexión si la superficie es pulida, Paralelos entre sí produciendo reflexión Especular