Warning:
JavaScript is turned OFF. None of the links on this page will work until it is reactivated.
If you need help turning JavaScript On, click here.
The Concept Map you are trying to access has information related to:
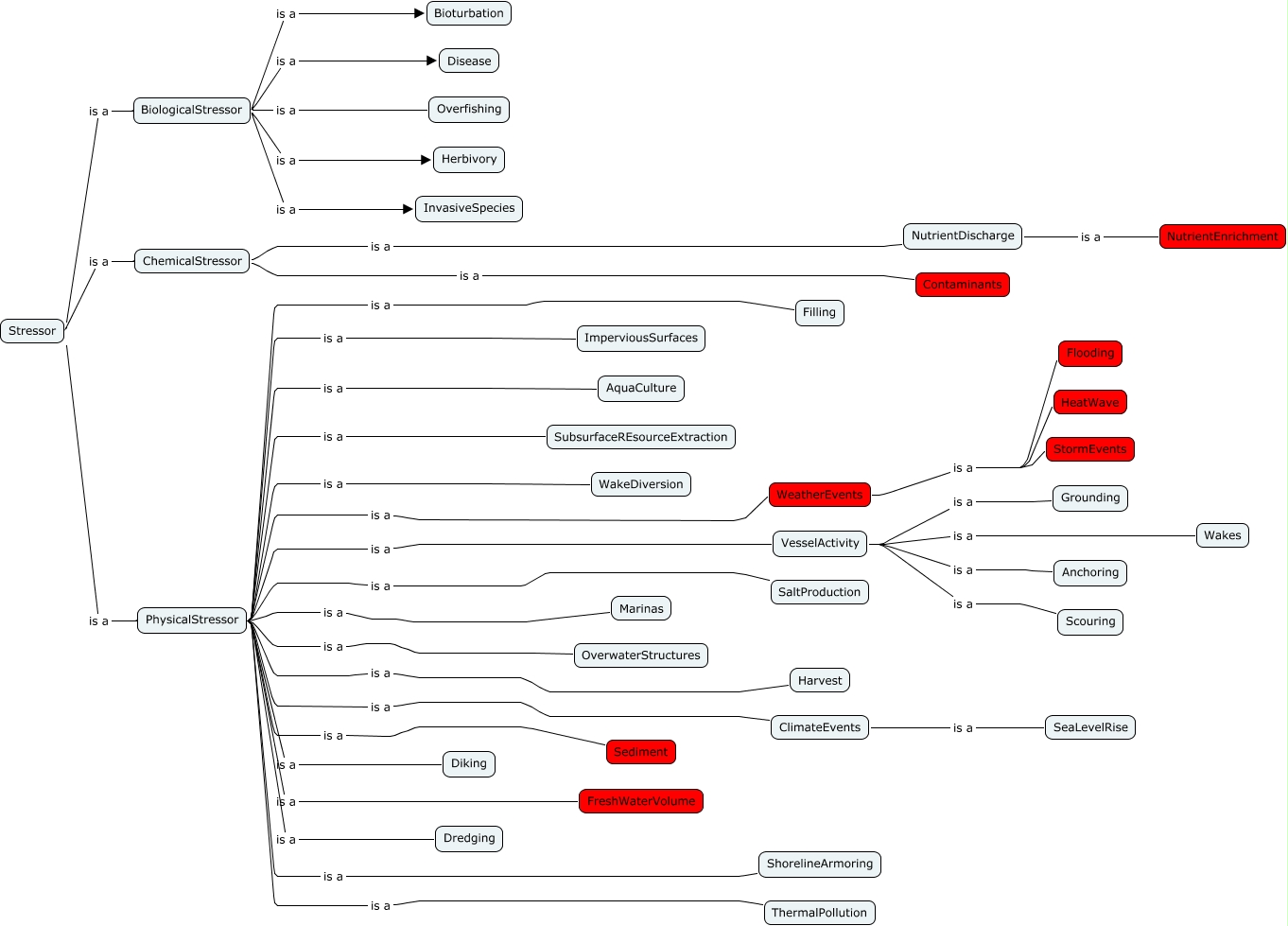
StressorOntology, VesselActivity is a Scouring, PhysicalStressor is a ImperviousSurfaces, PhysicalStressor is a Sediment, ChemicalStressor is a NutrientDischarge, ClimateEvents is a SeaLevelRise, PhysicalStressor is a SaltProduction, BiologicalStressor is a Bioturbation, PhysicalStressor is a Dredging, PhysicalStressor is a Filling, BiologicalStressor is a Herbivory