Warning:
JavaScript is turned OFF. None of the links on this page will work until it is reactivated.
If you need help turning JavaScript On, click here.
The Concept Map you are trying to access has information related to:
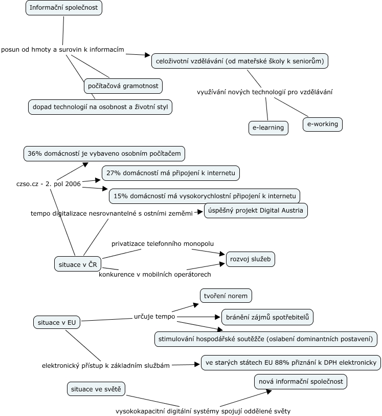
3. Informační a znalostní společnost, změny v hospodářství a ve společnosti, vyvolané rozvojem IS-IT, situace v ČR czso.cz - 2. pol 2006 27% domácností má připojení k internetu, situace v ČR privatizace telefonního monopolu rozvoj služeb, situace v ČR czso.cz - 2. pol 2006 15% domácností má vysokorychlostní připojení k internetu, Informační společnost posun od hmoty a surovin k informacím celoživotní vzdělávání (od mateřské školy k seniorům), Informační společnost posun od hmoty a surovin k informacím dopad technologií na osobnost a životní styl, situace v ČR tempo digitalizace nesrovnantelné s ostními zeměmi úspěšný projekt Digital Austria, Informační společnost posun od hmoty a surovin k informacím počítačová gramotnost, celoživotní vzdělávání (od mateřské školy k seniorům) využívání nových technologií pro vzdělávání e-working, celoživotní vzdělávání (od mateřské školy k seniorům) využívání nových technologií pro vzdělávání e-learning, situace v ČR konkurence v mobilních operátorech rozvoj služeb