Warning:
JavaScript is turned OFF. None of the links on this page will work until it is reactivated.
If you need help turning JavaScript On, click here.
The Concept Map you are trying to access has information related to:
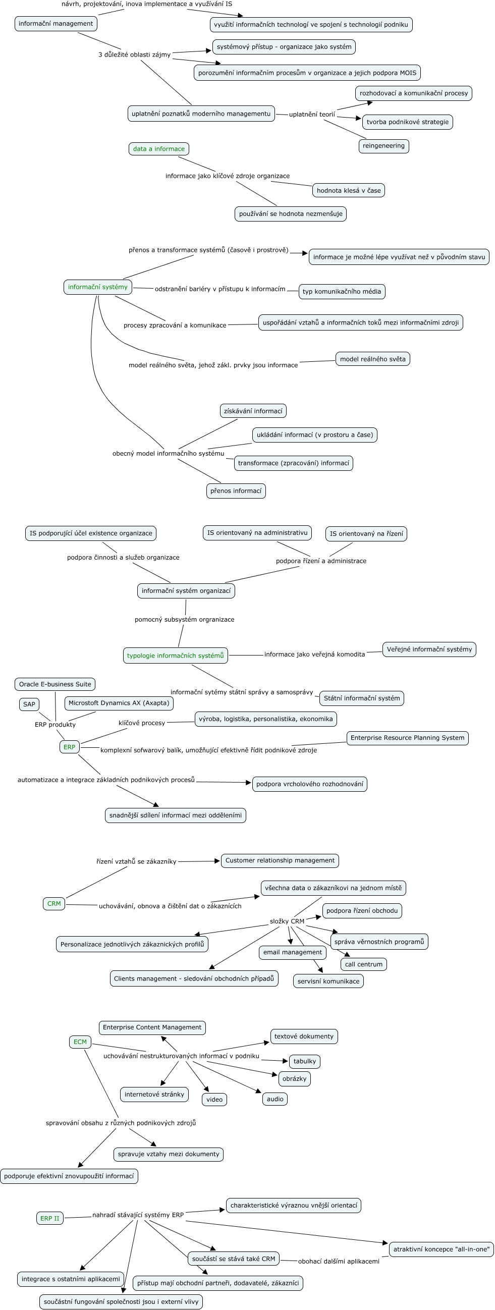
13. Informační management, ERP II nahradí stávající systémy ERP součástí se stává také CRM, všechna data o zákazníkovi na jednom místě složky CRM Clients management - sledování obchodních případů, informační systémy přenos a transformace systémů (časově i prostrově) informace je možné lépe využívat než v původním stavu, ECM uchovávání nestrukturovaných informací v podniku textové dokumenty, informační systém organizací podpora činnosti a služeb organizace IS podporující účel existence organizace, uplatnění poznatků moderního managementu uplatnění teorií tvorba podnikové strategie, informační systém organizací podpora řízení a administrace IS orientovaný na řízení, ERP ERP produkty Microstoft Dynamics AX (Axapta), data a informace informace jako klíčové zdroje organizace hodnota klesá v čase, všechna data o zákazníkovi na jednom místě složky CRM podpora řízení obchodu