Warning:
JavaScript is turned OFF. None of the links on this page will work until it is reactivated.
If you need help turning JavaScript On, click here.
The Concept Map you are trying to access has information related to:
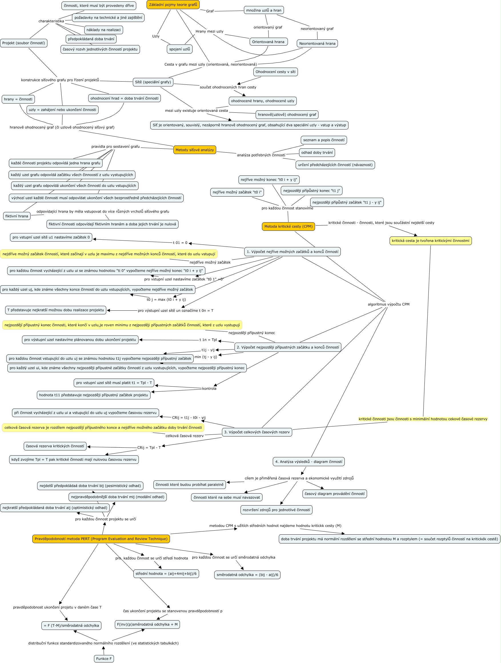
Řízení projektů - metody CPM a PERT, Základní pojmy teorie grafů Uzly spojení uzlů, ohodnocení hrad = doba trvání činnosti hranově ohodnocený graf (či uzlově ohodnocený síťový graf) Metody síťové analýzy, Ohodnocení cesty v síti součet ohodnocených hran cesty ohodnocené hrany, ohodnocené uzly, spojení uzlů Hrany mezi uzly Orientovaná hrana, 3. Výpočet celkových časových rezerv CRij = Tpl - T časová rezerva kritických činností, Základní pojmy teorie grafů Cesta v grafu mezi uzly (orientovaná, neorientovaná) Orientovaná hrana, 1. Výpočet nejříve možných začátků a konců činností t0 j = max (t0 i + y ij) pro každý uzel uj, kde známe všechny konce činností do uzlu vstupujících, vypočteme nejdříve možný začátek, Funkce F distribuční funkce standardizovaného normálního rozdělení (ve statistických tabulkách) F(inv)(p)směrodatná odchylka + M, Pravděpodobností metoda PERT (Program Evaluation and Review Technique) metodou CPM s užitích středních hodnot najdeme hodnotu kritickk cesty (M) doba trvání projektu má normální rozdělení se střední hodnotou M a rozptylem (= součet rozptylů činností na kritickék cestě), 3. Výpočet celkových časových rezerv CRij = t1j - t0i - yij při činnost vycházející z uzlu ui a vstupující do uzlu uj vypočteme časovou rezervu