Warning:
JavaScript is turned OFF. None of the links on this page will work until it is reactivated.
If you need help turning JavaScript On, click here.
The Concept Map you are trying to access has information related to:
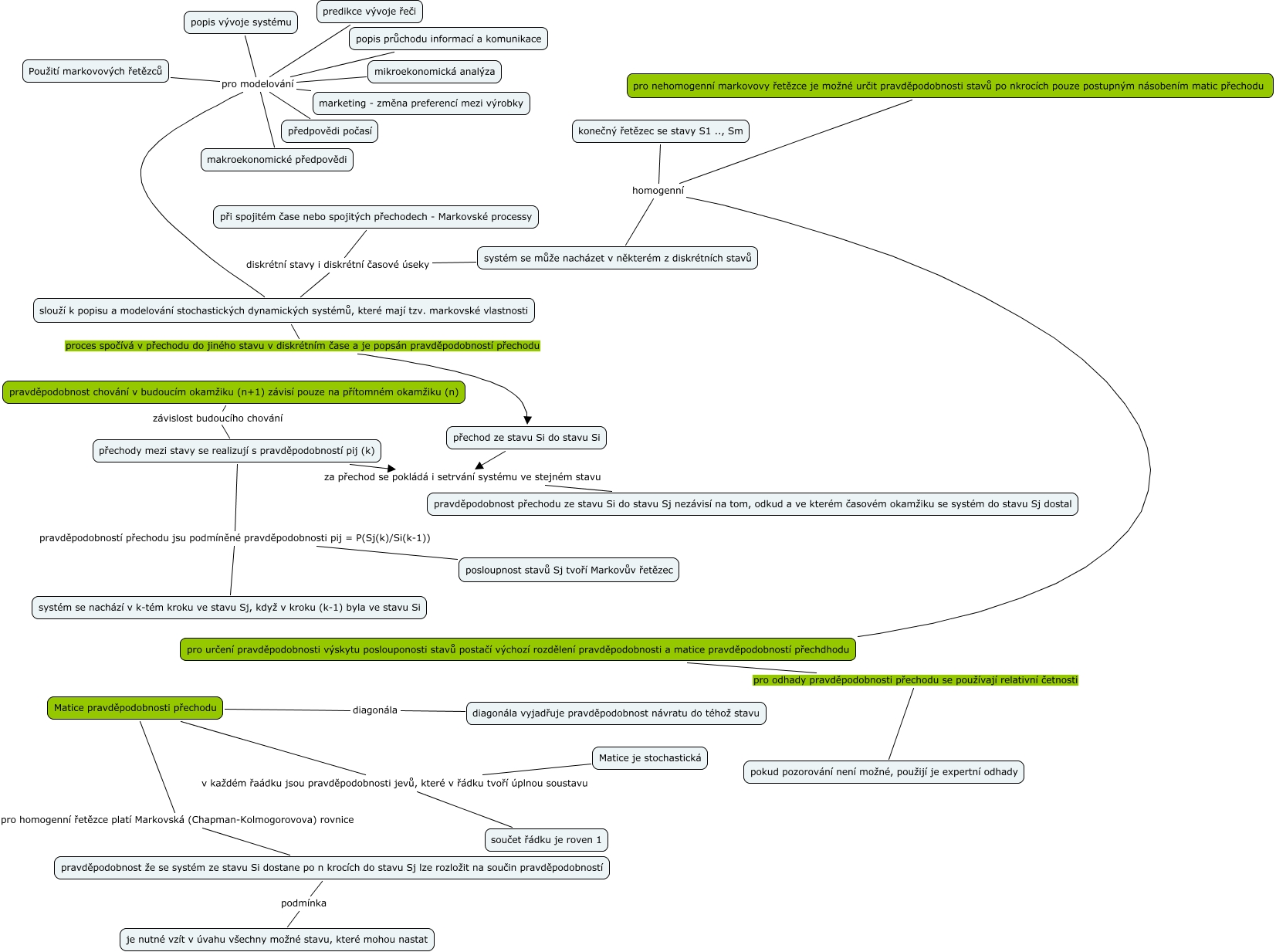
Markovy řetězce, Použití markovových řetězců pro modelování slouží k popisu a modelování stochastických dynamických systémů, které mají tzv. markovské vlastnosti, Matice pravděpodobnosti přechodu pro homogenní řetězce platí Markovská (Chapman-Kolmogorovova) rovnice pravděpodobnost že se systém ze stavu Si dostane po n krocích do stavu Sj lze rozložit na součin pravděpodobností, slouží k popisu a modelování stochastických dynamických systémů, které mají tzv. markovské vlastnosti diskrétní stavy i diskrétní časové úseky při spojitém čase nebo spojitých přechodech - Markovské processy, Použití markovových řetězců pro modelování předpovědi počasí, systém se může nacházet v některém z diskrétních stavů homogenní pro nehomogenní markovovy řetězce je možné určit pravděpodobnosti stavů po nkrocích pouze postupným násobením matic přechodu, Použití markovových řetězců pro modelování marketing - změna preferencí mezi výrobky, Použití markovových řetězců pro modelování popis průchodu informací a komunikace, Použití markovových řetězců pro modelování mikroekonomická analýza, Použití markovových řetězců pro modelování makroekonomické předpovědi, slouží k popisu a modelování stochastických dynamických systémů, které mají tzv. markovské vlastnosti diskrétní stavy i diskrétní časové úseky systém se může nacházet v některém z diskrétních stavů