Warning:
JavaScript is turned OFF. None of the links on this page will work until it is reactivated.
If you need help turning JavaScript On, click here.
The Concept Map you are trying to access has information related to:
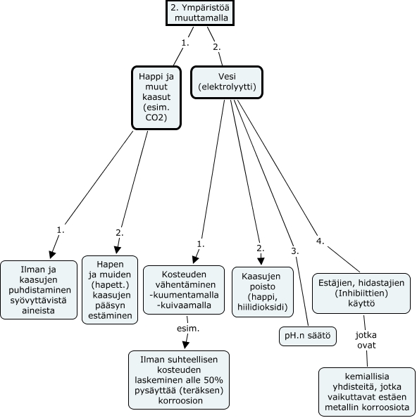
ympäristö, Kosteuden vähentäminen -kuumentamalla -kuivaamalla esim. Ilman suhteellisen kosteuden laskeminen alle 50% pysäyttää (teräksen) korroosion, Vesi (elektrolyytti) 2. Kaasujen poisto (happi, hiilidioksidi), Happi ja muut kaasut (esim. CO2) 1. Ilman ja kaasujen puhdistaminen syövyttävistä aineista, Estäjien, hidastajien (Inhibiittien) käyttö jotka ovat kemiallisia yhdisteitä, jotka vaikuttavat estäen metallin korroosiota, Vesi (elektrolyytti) 4. Estäjien, hidastajien (Inhibiittien) käyttö, Vesi (elektrolyytti) 1. Kosteuden vähentäminen -kuumentamalla -kuivaamalla, 2. Ympäristöä muuttamalla 2. Vesi (elektrolyytti), Happi ja muut kaasut (esim. CO2) 2. Hapen ja muiden (hapett.) kaasujen pääsyn estäminen, Vesi (elektrolyytti) 3. pH.n säätö, 2. Ympäristöä muuttamalla 1. Happi ja muut kaasut (esim. CO2)