Warning:
JavaScript is turned OFF. None of the links on this page will work until it is reactivated.
If you need help turning JavaScript On, click here.
The Concept Map you are trying to access has information related to:
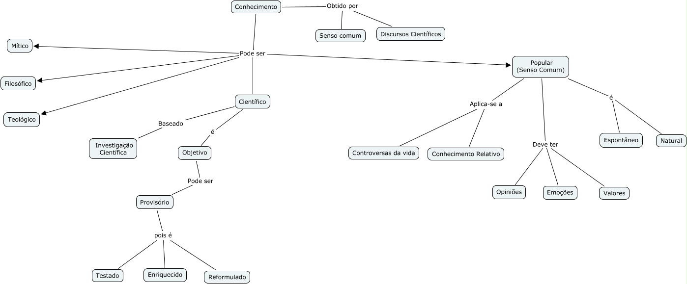
Resumo Final 3 - Grupo 1, Científico Baseado Investigação Científica, Provisório pois é Testado, Objetivo Pode ser Provisório, Popular (Senso Comum) Deve ter Opiniões, Popular (Senso Comum) é Natural, Popular (Senso Comum) Deve ter Valores, Popular (Senso Comum) Aplica-se a Controversas da vida, Conhecimento Obtido por Discursos Científicos, Conhecimento Pode ser Filosófico, Popular (Senso Comum) é Espontâneo