Warning:
JavaScript is turned OFF. None of the links on this page will work until it is reactivated.
If you need help turning JavaScript On, click here.
The Concept Map you are trying to access has information related to:
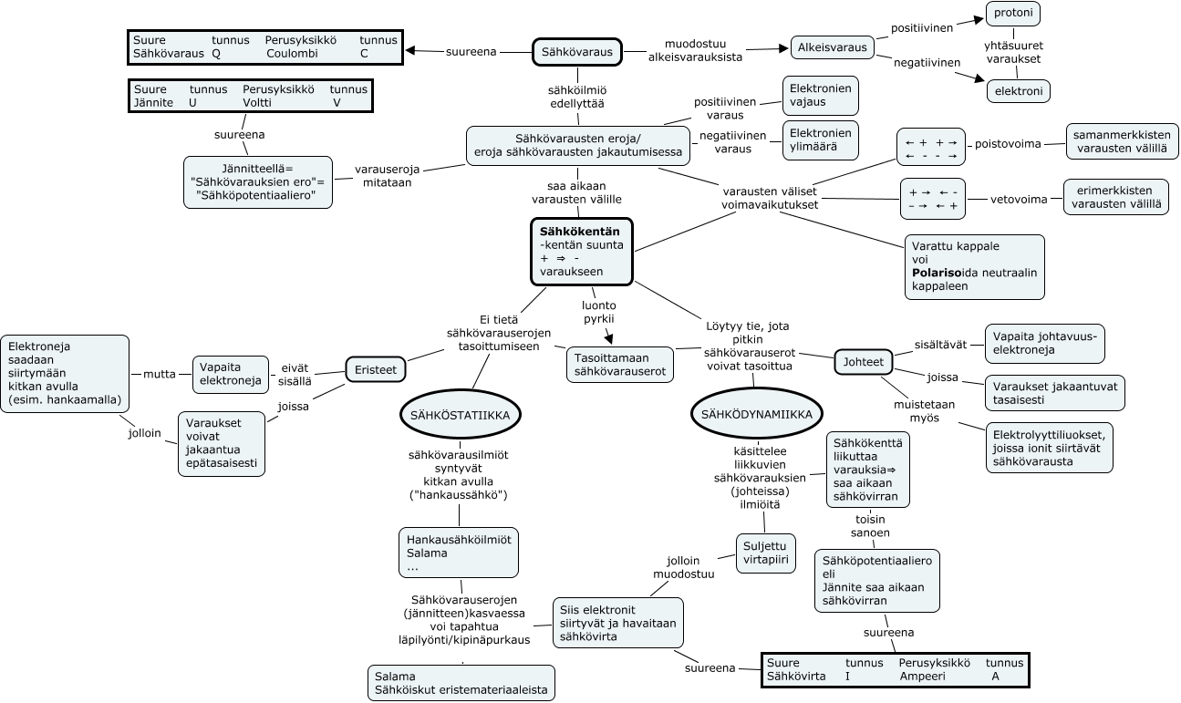
sähkö, Alkeisvaraus positiivinen protoni, Eristeet eivät sisällä Vapaita elektroneja, SÄHKÖDYNAMIIKKA käsittelee liikkuvien sähkövarauksien (johteissa) ilmiöitä Suljettu virtapiiri, Johteet joissa Varaukset jakaantuvat tasaisesti, Sähkövaraus suureena Suure tunnus Perusyksikkö tunnus Sähkövaraus Q Coulombi C, Hankausähköilmiöt Salama ... Sähkövarauserojen (jännitteen)kasvaessa voi tapahtua läpilyönti/kipinäpurkaus Salama Sähköiskut eristemateriaaleista, Sähkökentän -kentän suunta + ⇒ - varaukseen Löytyy tie, jota pitkin sähkövarauserot voivat tasoittua Tasoittamaan sähkövarauserot, Sähkövarausten eroja/ eroja sähkövarausten jakautumisessa varausten väliset voimavaikutukset Sähkökentän -kentän suunta + ⇒ - varaukseen, SÄHKÖSTATIIKKA sähkövarausilmiöt syntyvät kitkan avulla ("hankaussähkö") Hankausähköilmiöt Salama ..., Sähkövarausten eroja/ eroja sähkövarausten jakautumisessa negatiivinen varaus Elektronien ylimäärä