WARNING:
JavaScript is turned OFF. None of the links on this concept map will
work until it is reactivated.
If you need help turning JavaScript On, click here.
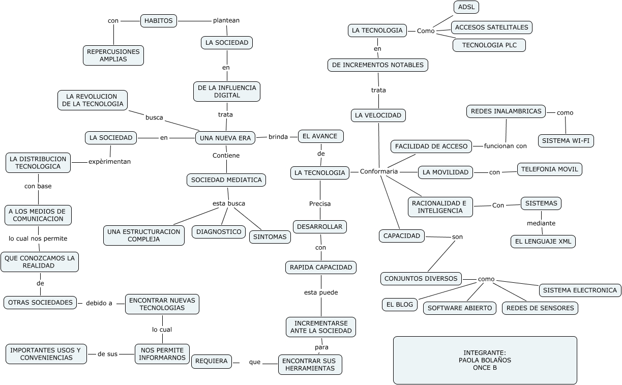
Este Cmap, tiene información relacionada con: PAOLA BOLAÑOS, DESARROLLAR con RAPIDA CAPACIDAD, LA TECNOLOGIA Conformaria RACIONALIDAD E INTELIGENCIA, QUE CONOZCAMOS LA REALIDAD de OTRAS SOCIEDADES, LA TECNOLOGIA Como ACCESOS SATELITALES, LA VELOCIDAD trata DE INCREMENTOS NOTABLES, CONJUNTOS DIVERSOS como SISTEMA ELECTRONICA, OTRAS SOCIEDADES debido a ENCONTRAR NUEVAS TECNOLOGIAS, REDES INALAMBRICAS como SISTEMA WI-FI, ENCONTRAR NUEVAS TECNOLOGIAS lo cual NOS PERMITE INFORMARNOS, FACILIDAD DE ACCESO funcionan con REDES INALAMBRICAS, LA SOCIEDAD expèrimentan LA DISTRIBUCION TECNOLOGICA, RAPIDA CAPACIDAD esta puede INCREMENTARSE ANTE LA SOCIEDAD, ENCONTRAR SUS HERRAMIENTAS que REQUIERA, UNA NUEVA ERA Contiene SOCIEDAD MEDIATICA, SOCIEDAD MEDIATICA esta busca UNA ESTRUCTURACION COMPLEJA, UNA NUEVA ERA trata DE LA INFLUENCIA DIGITAL, LA TECNOLOGIA Conformaria CAPACIDAD, CONJUNTOS DIVERSOS como EL BLOG, LA SOCIEDAD plantean HABITOS, HABITOS con REPERCUSIONES AMPLIAS