Warning:
JavaScript is turned OFF. None of the links on this page will work until it is reactivated.
If you need help turning JavaScript On, click here.
The Concept Map you are trying to access has information related to:
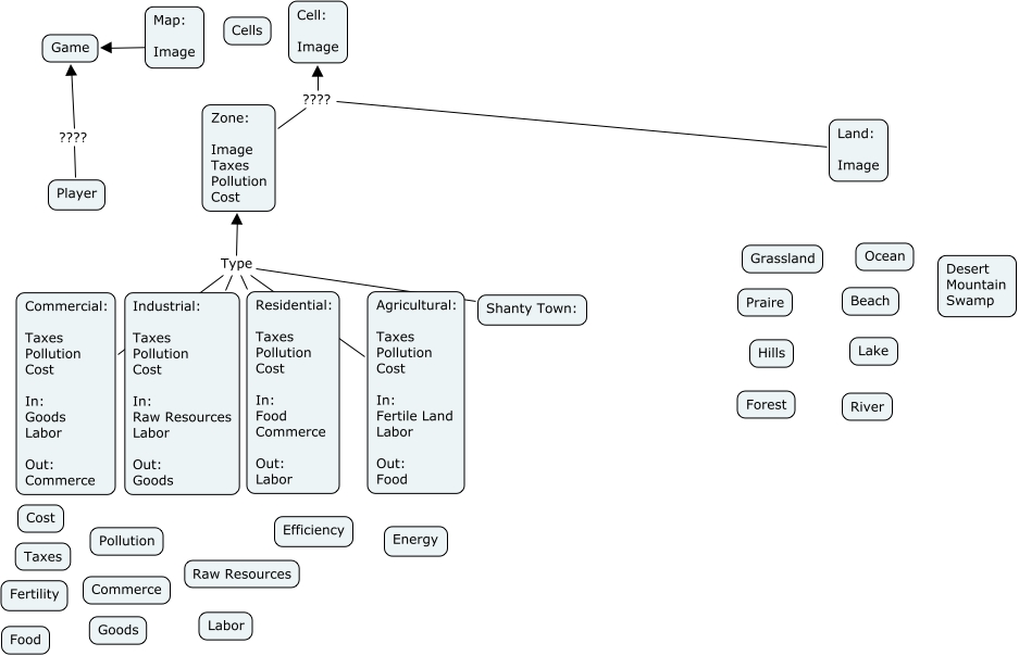
new_nation, Player ???? Game, Map: Image Game, Shanty Town: Type Zone: Image Taxes Pollution Cost, Industrial: Taxes Pollution Cost In: Raw Resources Labor Out: Goods Type Zone: Image Taxes Pollution Cost, Zone: Image Taxes Pollution Cost ???? Cell: Image, Land: Image ???? Cell: Image, Commercial: Taxes Pollution Cost In: Goods Labor Out: Commerce Type Zone: Image Taxes Pollution Cost, Residential: Taxes Pollution Cost In: Food Commerce Out: Labor Type Zone: Image Taxes Pollution Cost, Agricultural: Taxes Pollution Cost In: Fertile Land Labor Out: Food Type Zone: Image Taxes Pollution Cost