Warning:
JavaScript is turned OFF. None of the links on this page will work until it is reactivated.
If you need help turning JavaScript On, click here.
The Concept Map you are trying to access has information related to:
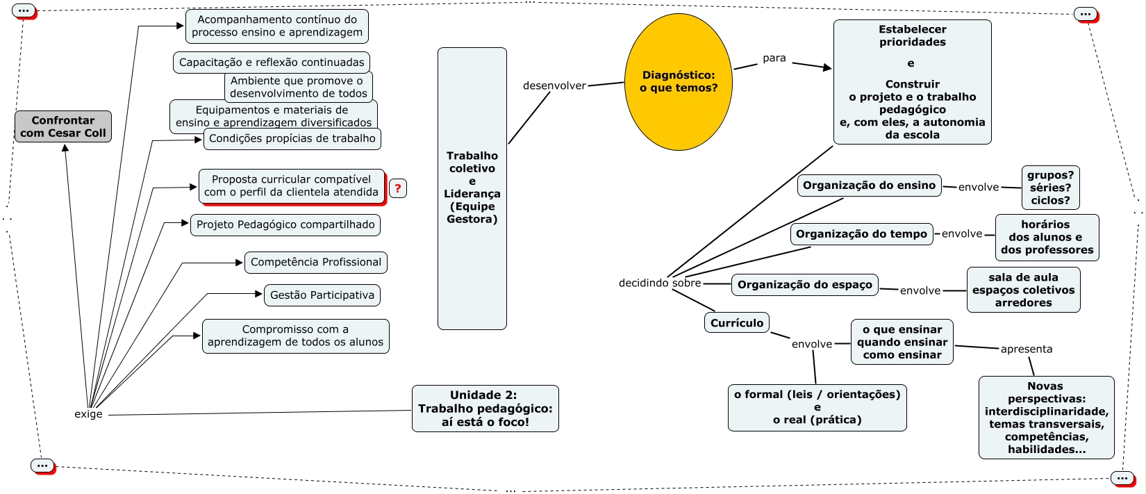
Unidade 2 (Trabalho pedagógico), Unidade 2: Trabalho pedagógico: aí está o foco! exige Compromisso com a aprendizagem de todos os alunos, Estabelecer prioridades e Construir o projeto e o trabalho pedagógico e, com eles, a autonomia da escola decidindo sobre Organização do tempo, o que ensinar quando ensinar como ensinar apresenta Novas perspectivas: interdisciplinaridade, temas transversais, competências, habilidades..., Organização do tempo envolve horários dos alunos e dos professores, Unidade 2: Trabalho pedagógico: aí está o foco! exige Proposta curricular compatível com o perfil da clientela atendida, ... . . . . ..., Unidade 2: Trabalho pedagógico: aí está o foco! exige Condições propícias de trabalho, Estabelecer prioridades e Construir o projeto e o trabalho pedagógico e, com eles, a autonomia da escola decidindo sobre Organização do ensino, Unidade 2: Trabalho pedagógico: aí está o foco! exige Competência Profissional, Unidade 2: Trabalho pedagógico: aí está o foco! exige Gestão Participativa