Warning:
JavaScript is turned OFF. None of the links on this page will work until it is reactivated.
If you need help turning JavaScript On, click here.
The Concept Map you are trying to access has information related to:
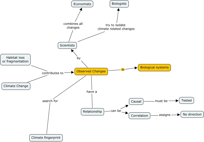
nature article, Relationship can be Causal, Climate Change contributes to Observed Changes, Scientists try to isolate climate related changes Biologists, Scientists combines all changes Economists, Relationship can be Correlation, Observed Changes search for Climate fingerprint, Observed Changes by Scientists, Correlation assigns No direction, Observed Changes in Biological systems, Causal must be Tested