Warning:
JavaScript is turned OFF. None of the links on this page will work until it is reactivated.
If you need help turning JavaScript On, click here.
The Concept Map you are trying to access has information related to:
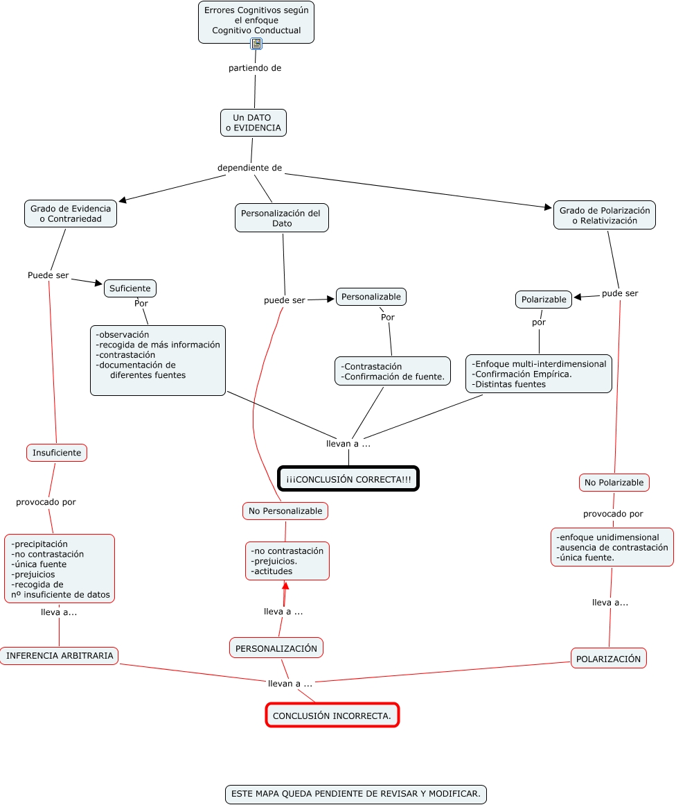
Ecognitivos, Personalización del Dato puede ser No Personalizable, Errores Cognitivos según el enfoque Cognitivo Conductual partiendo de Un DATO o EVIDENCIA, Insuficiente provocado por -precipitación -no contrastación -única fuente -prejuicios -recogida de nº insuficiente de datos, -Enfoque multi-interdimensional -Confirmación Empírica. -Distintas fuentes llevan a ... ¡¡¡CONCLUSIÓN CORRECTA!!!, Grado de Evidencia o Contrariedad Puede ser Suficiente, Suficiente Por -observación -recogida de más información -contrastación -documentación de diferentes fuentes, No Personalizable lleva a ... -no contrastación -prejuicios. -actitudes, No Personalizable lleva a ... PERSONALIZACIÓN, -enfoque unidimensional -ausencia de contrastación -única fuente. lleva a... POLARIZACIÓN, POLARIZACIÓN llevan a ... CONCLUSIÓN INCORRECTA.