Warning:
JavaScript is turned OFF. None of the links on this page will work until it is reactivated.
If you need help turning JavaScript On, click here.
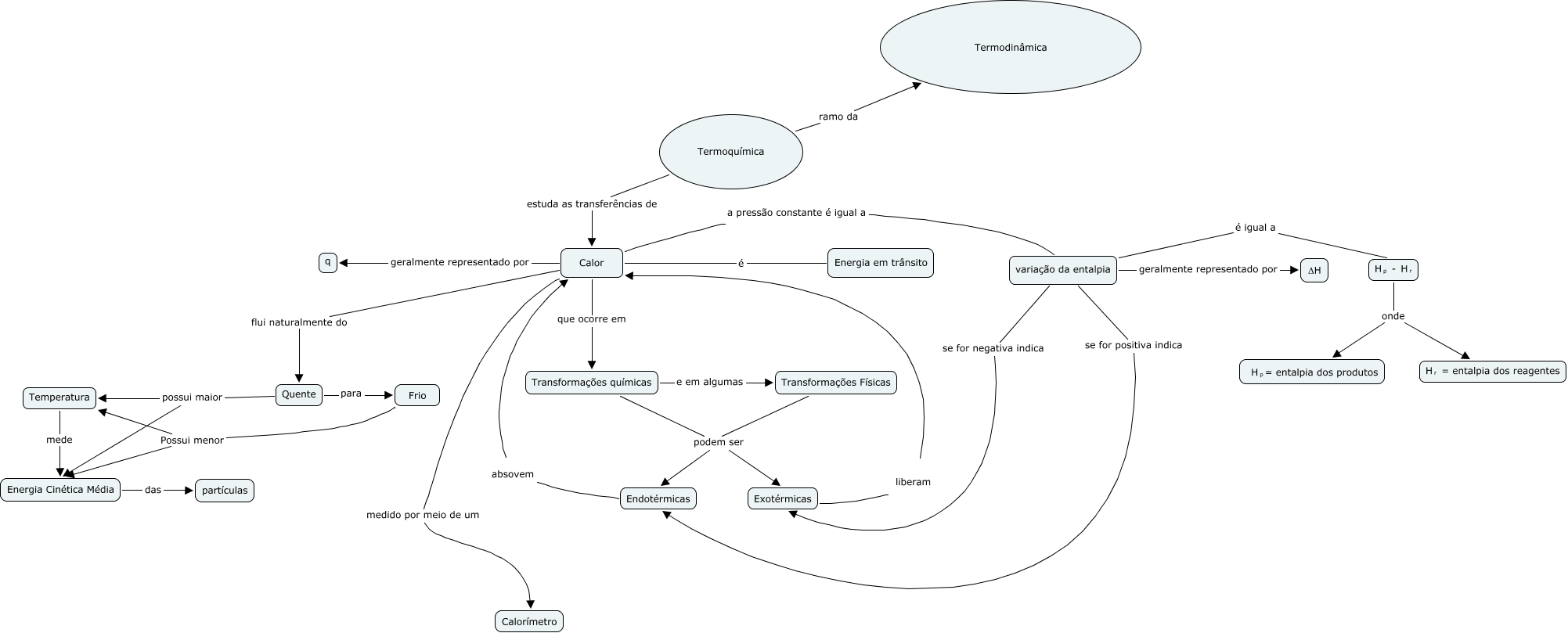
The Concept Map you are trying to access has information related to:
Termoquímica, Termoquímica estuda as transferências de Calor, Frio Possui menor Energia Cinética Média, Calor geralmente representado por q, variação da entalpia é igual a <math xmlns="http://www.w3.org/1998/Math/MathML"> <mmultiscripts> <mtext> H </mtext> <mtext> p </mtext> <none/> </mmultiscripts> <mtext> - </mtext> <mmultiscripts> <mtext> H </mtext> <mtext> r </mtext> <none/> </mmultiscripts> </math>, variação da entalpia se for positiva indica Endotérmicas, Transformações químicas podem ser Endotérmicas, <math xmlns="http://www.w3.org/1998/Math/MathML"> <mmultiscripts> <mtext> H </mtext> <mtext> p </mtext> <none/> </mmultiscripts> <mtext> - </mtext> <mmultiscripts> <mtext> H </mtext> <mtext> r </mtext> <none/> </mmultiscripts> </math> onde <math xmlns="http://www.w3.org/1998/Math/MathML"> <mrow> <mmultiscripts> <mtext> H </mtext> <mtext> r </mtext> <none/> </mmultiscripts> <mtext> = entalpia dos reagentes </mtext> </mrow> </math>, Calor flui naturalmente do Quente, Calor que ocorre em Transformações químicas, Transformações Físicas podem ser Exotérmicas