Warning:
JavaScript is turned OFF. None of the links on this page will work until it is reactivated.
If you need help turning JavaScript On, click here.
The Concept Map you are trying to access has information related to:
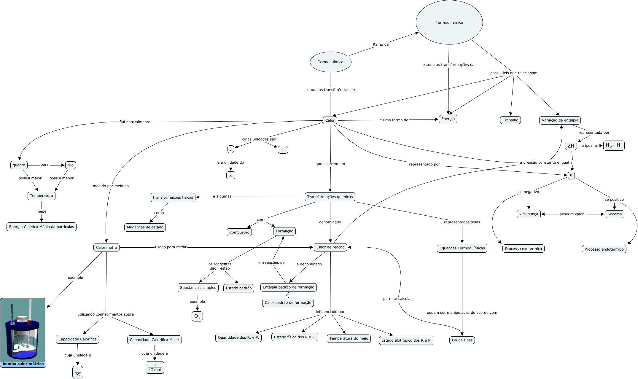
Termoquímica - Planejamento de abordagem, Calor de reação influenciado por Temperatura do meio, Transformações químicas como Formação, Termodinâmica possui leis que relacionam Calor, Calorímetro utilizando conhecimentos sobre Capacidade Calorífica, Equações Termoquímicas podem ser manipuladas de acordo com Lei de Hess, q se positivo Sistema, Capacidade Calorífica cuja unidade é <math xmlns="http://www.w3.org/1998/Math/MathML"> <mrow> <mfrac> <mtext> J </mtext> <mtext> °C </mtext> </mfrac> </mrow> </math>, Calor de reação influenciado por Estado alotrópico dos R.e P., Capacidade Calorífica Molar cuja unidade é <math xmlns="http://www.w3.org/1998/Math/MathML"> <mrow> <mfrac> <mtext> J </mtext> <mtext> °C mol </mtext> </mfrac> </mrow> </math>, Termodinâmica possui leis que relacionam Energia