Warning:
JavaScript is turned OFF. None of the links on this page will work until it is reactivated.
If you need help turning JavaScript On, click here.
The Concept Map you are trying to access has information related to:
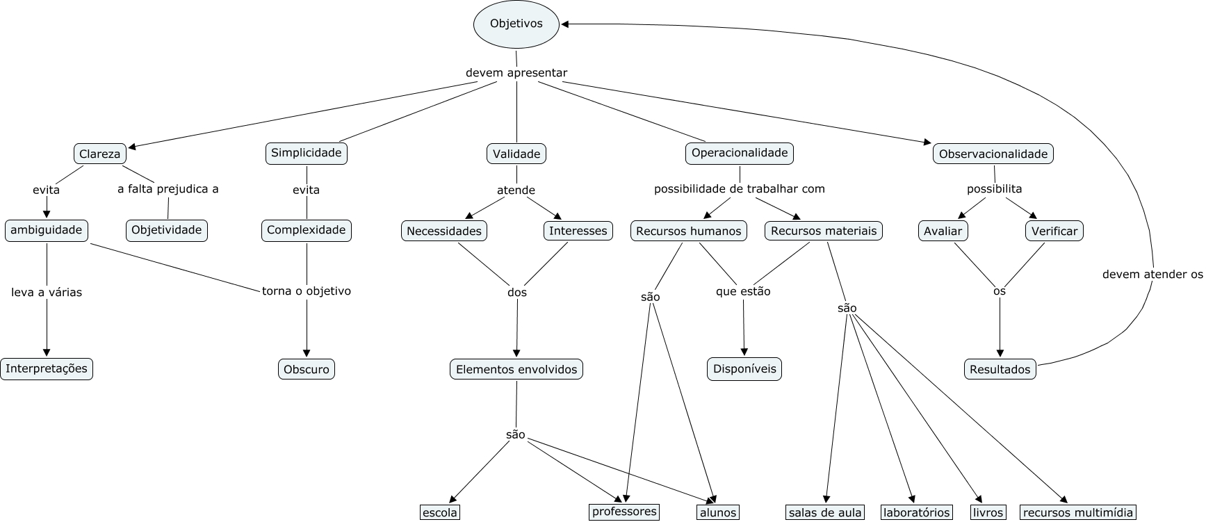
Definição de objetivos, Observacionalidade possibilita Verificar, Recursos humanos são professores, Objetivos devem apresentar Validade, Validade atende Interesses, ambiguidade torna o objetivo Obscuro, Clareza a falta prejudica a Objetividade, Resultados devem atender os Objetivos, Objetivos devem apresentar Simplicidade, Recursos materiais que estão Disponíveis, Simplicidade evita Complexidade