Warning:
JavaScript is turned OFF. None of the links on this page will work until it is reactivated.
If you need help turning JavaScript On, click here.
The Concept Map you are trying to access has information related to:
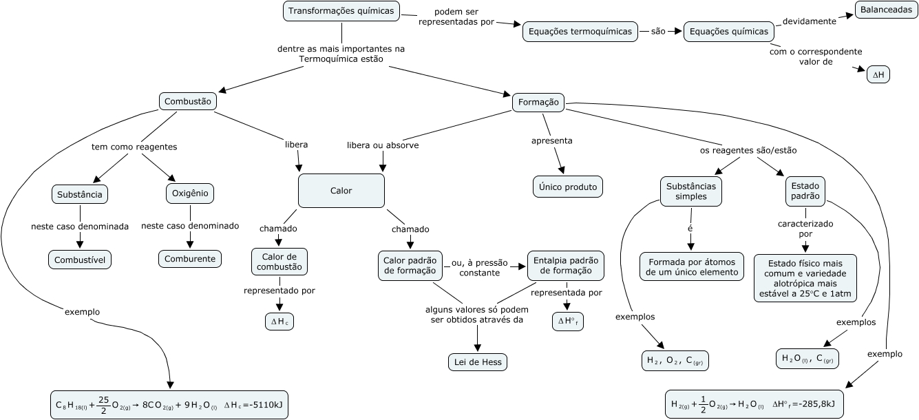
Transformações químicas, Combustão exemplo <math xmlns="http://www.w3.org/1998/Math/MathML"> <mrow> <mmultiscripts> <mtext> C </mtext> <mtext> 8 </mtext> <none/> </mmultiscripts> <mmultiscripts> <mtext> H </mtext> <mtext> 18(l) </mtext> <none/> </mmultiscripts> <mtext> + </mtext> <mfrac> <mtext> 25 </mtext> <mtext> 2 </mtext> </mfrac> <mmultiscripts> <mtext> O </mtext> <mtext> 2(g) </mtext> <none/> </mmultiscripts> <mtext> → 8C </mtext> <mmultiscripts> <mtext> O </mtext> <mtext> 2(g) </mtext> <none/> </mmultiscripts> <mtext> + 9 </mtext> <mmultiscripts> <mtext> H </mtext> <mtext> 2 </mtext> <none/> </mmultiscripts> <mmultiscripts> <mtext> O </mtext> <mtext> (l) </mtext> <none/> </mmultiscripts> <mtext> Δ </mtext> <mmultiscripts> <mtext> H </mtext> <mtext> c </mtext> <none/> </mmultiscripts> <mtext> =-5110kJ </mtext> </mrow> </math>, Equações químicas com o correspondente valor de ΔH, Transformações químicas dentre as mais importantes na Termoquímica estão Combustão, Calor padrão de formação alguns valores só podem ser obtidos através da Lei de Hess, Substâncias simples exemplos <math xmlns="http://www.w3.org/1998/Math/MathML"> <mrow> <mmultiscripts> <mtext> H </mtext> <mtext> 2 </mtext> <none/> </mmultiscripts> <mtext> , </mtext> <mmultiscripts> <mtext> O </mtext> <mtext> 2 </mtext> <none/> </mmultiscripts> <mtext> , </mtext> <mmultiscripts> <mtext> C </mtext> <mtext> (gr) </mtext> <none/> </mmultiscripts> </mrow> </math>, Transformações químicas dentre as mais importantes na Termoquímica estão Formação, Oxigênio neste caso denominado Comburente, Formação exemplo <math xmlns="http://www.w3.org/1998/Math/MathML"> <mrow> <mmultiscripts> <mtext> H </mtext> <mtext> 2(g) </mtext> <none/> </mmultiscripts> <mtext> + </mtext> <mfrac> <mtext> 1 </mtext> <mtext> 2 </mtext> </mfrac> <mmultiscripts> <mtext> O </mtext> <mtext> 2(g) </mtext> <none/> </mmultiscripts> <mtext> → </mtext> <mmultiscripts> <mtext> H </mtext> <mtext> 2 </mtext> <none/> </mmultiscripts> <mmultiscripts> <mtext> O </mtext> <mtext> (l) </mtext> <none/> </mmultiscripts> <mtext> </mtext> <mmultiscripts> <mtext> ΔH° </mtext> <mtext> f </mtext> <none/> </mmultiscripts> <mtext> =-285,8kJ </mtext> </mrow> </math>, Entalpia padrão de formação alguns valores só podem ser obtidos através da Lei de Hess, Combustão tem como reagentes Substância