Warning:
JavaScript is turned OFF. None of the links on this page will work until it is reactivated.
If you need help turning JavaScript On, click here.
The Concept Map you are trying to access has information related to:
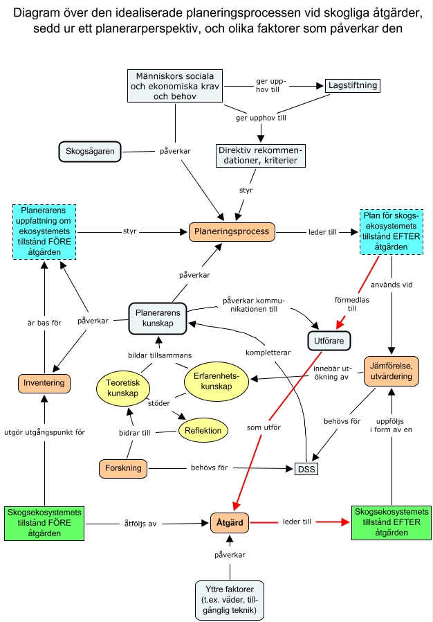
Forest sustainability, Planerarens uppfattning om ekosystemets tillstånd FÖRE åtgärden styr Planeringsprocess, Åtgärd leder till Skogsekosystemets tillstånd EFTER åtgärden, Skogsägaren påverkar Planeringsprocess, Utförare som utför Åtgärd, Skogsekosystemets tillstånd FÖRE åtgärden utgör utgångspunkt för Inventering, Inventering är bas för Planerarens uppfattning om ekosystemets tillstånd FÖRE åtgärden, Lagstiftning ger upphov till Direktiv rekommen- dationer, kriterier, DSS kompletterar Planerarens kunskap, Plan för skogs- ekosystemets tillstånd EFTER åtgärden förmedlas till Utförare, Planerarens kunskap påverkar Inventering