Warning:
JavaScript is turned OFF. None of the links on this page will work until it is reactivated.
If you need help turning JavaScript On, click here.
The Concept Map you are trying to access has information related to:
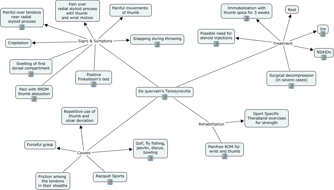
DeQuervain's Tenosynovitis, De quervain's Tenosynovitis Causes Golf, fly fishing, jaevlin, discus, bowling, De quervain's Tenosynovitis Signs & Symptons Snapping during throwing, De quervain's Tenosynovitis Rehabilitation Sport Specific Theraband exercises for strength, De quervain's Tenosynovitis Causes Friction among the tendons in their sheaths, De quervain's Tenosynovitis Causes Forceful grasp, De quervain's Tenosynovitis Signs & Symptons Pain over radial styloid process with thumb and wrist motion, De quervain's Tenosynovitis Treatment Ice, De quervain's Tenosynovitis Treatment Possible need for steroid injections, De quervain's Tenosynovitis Signs & Symptons Painful over tendons near radial styloid process, De quervain's Tenosynovitis Signs & Symptons Crepitation