Warning:
JavaScript is turned OFF. None of the links on this page will work until it is reactivated.
If you need help turning JavaScript On, click here.
The Concept Map you are trying to access has information related to:
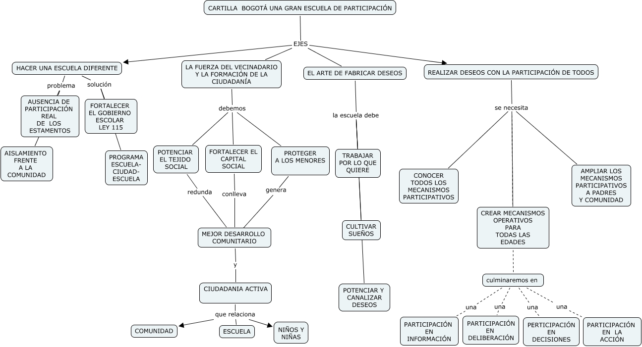
BOGOTA ESCUELA DE PARTICIPACIÓN, CARTILLA BOGOTÁ UNA GRAN ESCUELA DE PARTICIPACIÓN EJES HACER UNA ESCUELA DIFERENTE, HACER UNA ESCUELA DIFERENTE problema AISLAMIENTO FRENTE A LA COMUNIDAD, LA FUERZA DEL VECINADARIO Y LA FORMACIÓN DE LA CIUDADANÍA debemos PROTEGER A LOS MENORES, EL ARTE DE FABRICAR DESEOS la escuela debe POTENCIAR Y CANALIZAR DESEOS, REALIZAR DESEOS CON LA PARTICIPACIÓN DE TODOS se necesita CREAR MECANISMOS OPERATIVOS PARA TODAS LAS EDADES, MEJOR DESARROLLO COMUNITARIO y CIUDADANIA ACTIVA, REALIZAR DESEOS CON LA PARTICIPACIÓN DE TODOS se necesita culminaremos en, HACER UNA ESCUELA DIFERENTE solución PROGRAMA ESCUELA- CIUDAD- ESCUELA, HACER UNA ESCUELA DIFERENTE solución FORTALECER EL GOBIERNO ESCOLAR LEY 115, culminaremos en una PARTICIPACIÓN EN INFORMACIÓN