Warning:
JavaScript is turned OFF. None of the links on this page will work until it is reactivated.
If you need help turning JavaScript On, click here.
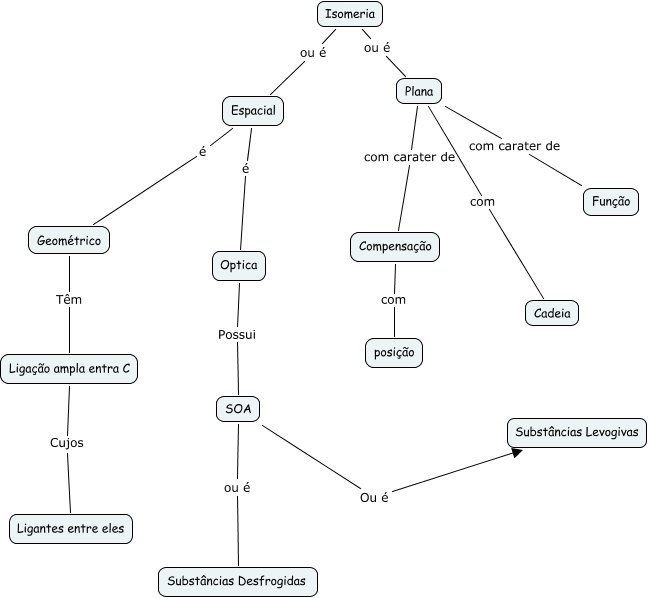
The Concept Map you are trying to access has information related to:
Cassiano, Plana com Cadeia, Espacial é Geométrico, Plana com carater de Função, Ligação ampla entra C Cujos Ligantes entre eles, Geométrico Têm Ligação ampla entra C, SOA Ou é Substâncias Levogivas, Isomeria ou é Espacial, Plana com carater de Compensação, Compensação com posição, Optica Possui SOA